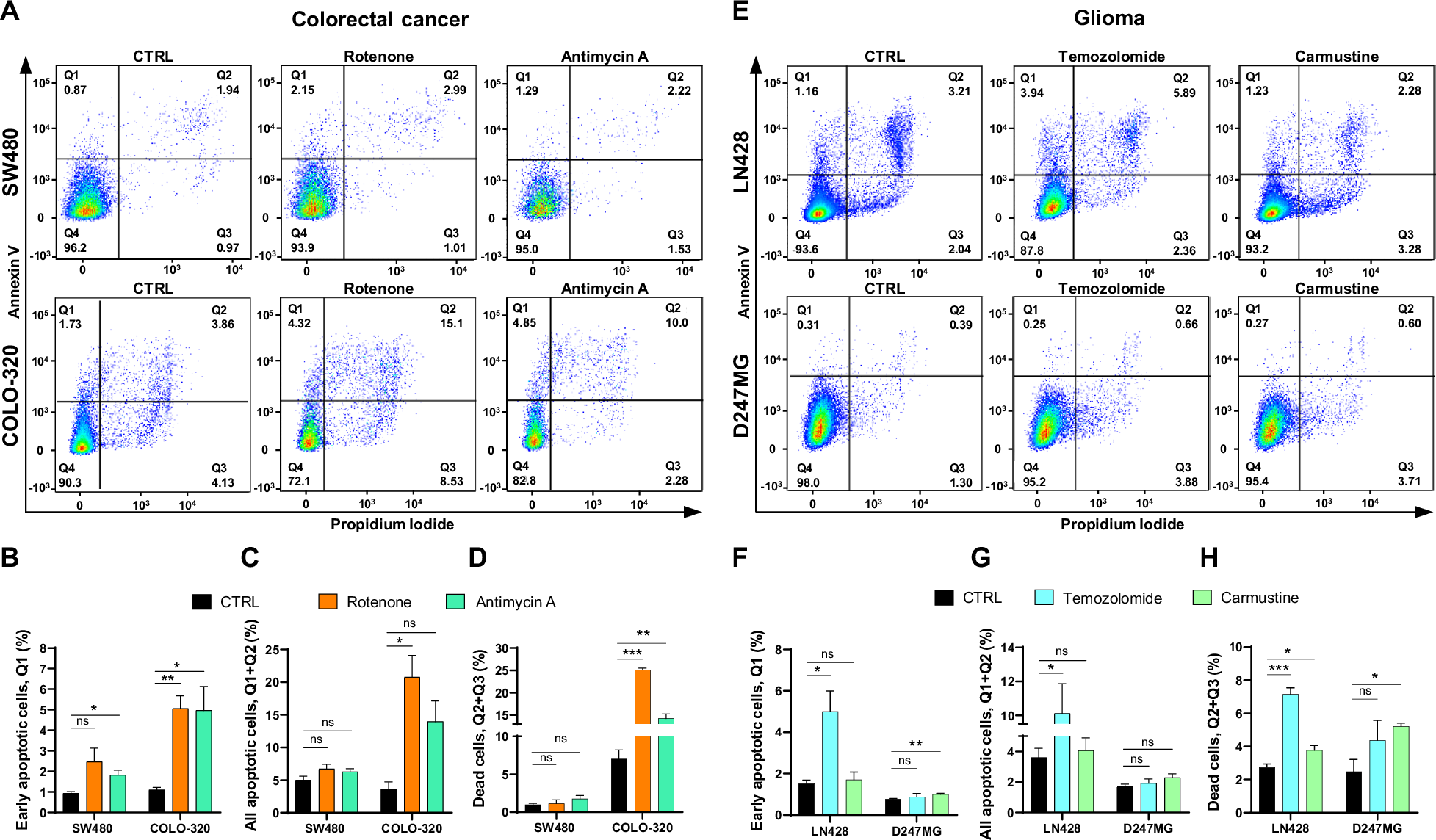
Fig. 7: Quantification of apoptotic and dead cells in CRC and glioma cell lines after 72 h of treatment.

A Representative dot plots depicting early apoptotic cells (Q1), late apoptotic cells undergoing apoptosis (Q2), cells dying without apoptosis induction (Q3), and live cells with no signs of apoptosis induction (Q4) in SW480 and COLO-320 cell lines after 72 h of treatment with and without 200 nM rotenone or 200 nM antimycin A. Detection of apoptotic and dead (permeable) cells was performed using annexin V/PI staining. B–D Changes in the numbers of early apoptotic cells, total apoptotic cells, and dead cells, respectively, following rotenone and antimycin A treatments compared to untreated cells. E Representative dot plots depicting early apoptotic cells (Q1), late apoptotic cells undergoing apoptosis (Q2), cells dying without apoptosis induction (Q3), and live cells with no signs of apoptosis induction (Q4) in LN428 and D247MG cell lines after 72 h of treatment with and without 20 μM temozolomide or 20 μM carmustine. Detection of apoptotic and dead (permeable) cells was performed using annexin V/PI staining. F–H Changes in the numbers of early apoptotic cells, total apoptotic cells, and dead cells, respectively, following temozolomide and carmustine treatments compared to untreated cells. All values are means ± SEM; “ns” indicates non-significant; *p < 0.05, **p < 0.01 and ***p < 0.001; n = 3.