Fig. 3: Downregulated Txnip expression promotes chondrogenesis and ECM deposition in vitro.
From: Targeting Txnip-mediated metabolic reprogramming has therapeutic potential for osteoarthritis

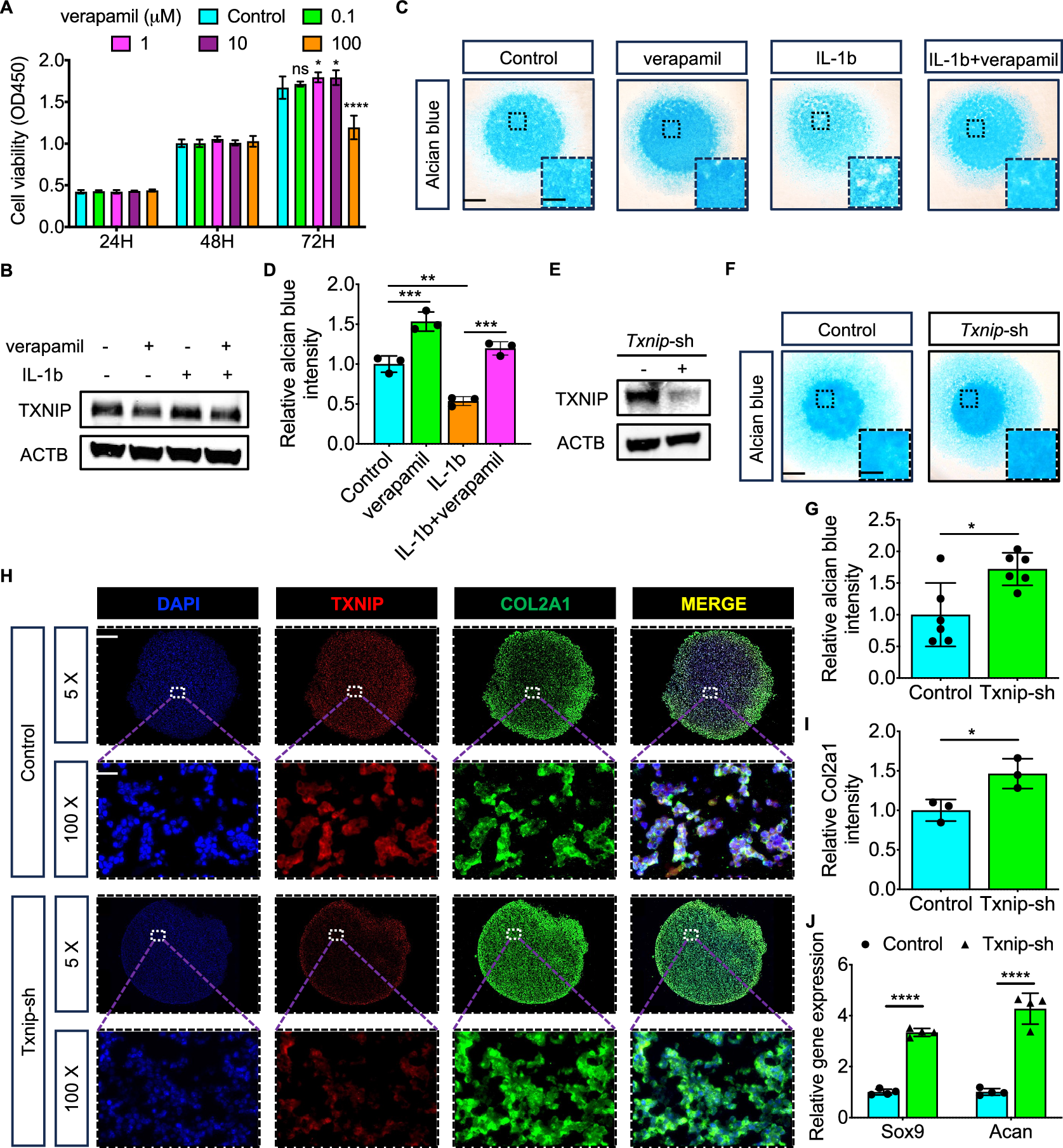
A Cell viability of chondrocytes treated with control, 0.1, 1, 10, and 100 uM verapamil for 24, 48, 72 h. (n = 3 per group, 1 technical replicate of 3 biological replicates). B Txnip protein expression in chondrocytes treated with or without 10 uM verapamil under normal or Il-1b treatment. (n = 3 per group, 1 technical replicate of 3 biological replicates). C Representative alcian blue staining images of chondrocytes treated with control, Il-1b, verapamil, or Il-1b and verapamil under high-density culturing in chondrogenesis medium for 9 days. Scale bar = 1.2 mm, and 0.4 mm. D Quantification of alcian blue intensity of chondrocytes treated with control, Il-1b, verapamil, or Il-1b and verapamil under high-density culturing in chondrogenesis medium for 9 days. (n = 3 per group, 1 technical replicate of 3 biological replicates). E Txnip protein expression in chondrocytes treated with or without Txnip-silence lentivirus. (n = 3 per group, 1 technical replicate of 3 biological replicates). F Representative alcian blue staining images of ATDC5 treated with or without Txnip-silence lentivirus under high-density culturing in chondrogenesis medium for 9 days. Scale bar = 1.2 mm, and 0.4 mm. G Quantification of alcian blue intensity of ATDC5 treated with or without Txnip-silence lentivirus under high-density culturing in chondrogenesis medium for 9 days. (n = 6 per group, 1 technical replicate of 6 biological replicates). H Representative Txnip, Col2a1 immunofluorescence images of ATDC5 treated with or without Txnip-silence lentivirus under pellet culturing in chondrogenesis medium for 21 days. Scale bar = 600 um, and 30 um. I Quantification of Col2a1 intensity of ATDC5 treated with or without Txnip-silence lentivirus under pellet culturing in chondrogenesis medium for 21 days. (n = 3 per group, 1 technical replicate of 3 biological replicates). J Relative Sox9, Acan mRNA levels of ATDC5 treated with or without Txnip-silence lentivirus in chondrogenesis medium for 9 days. (n = 4 per group, 1 technical replicate of 4 biological replicates). Data are expressed as mean \(\pm\) SD (ns, no significance; *p < 0.05; **p < 0.01; ***p < 0.001; ****p < 0.0001 by Student’s t-test (G, I, J) or One-way ANOVA (A, D)).