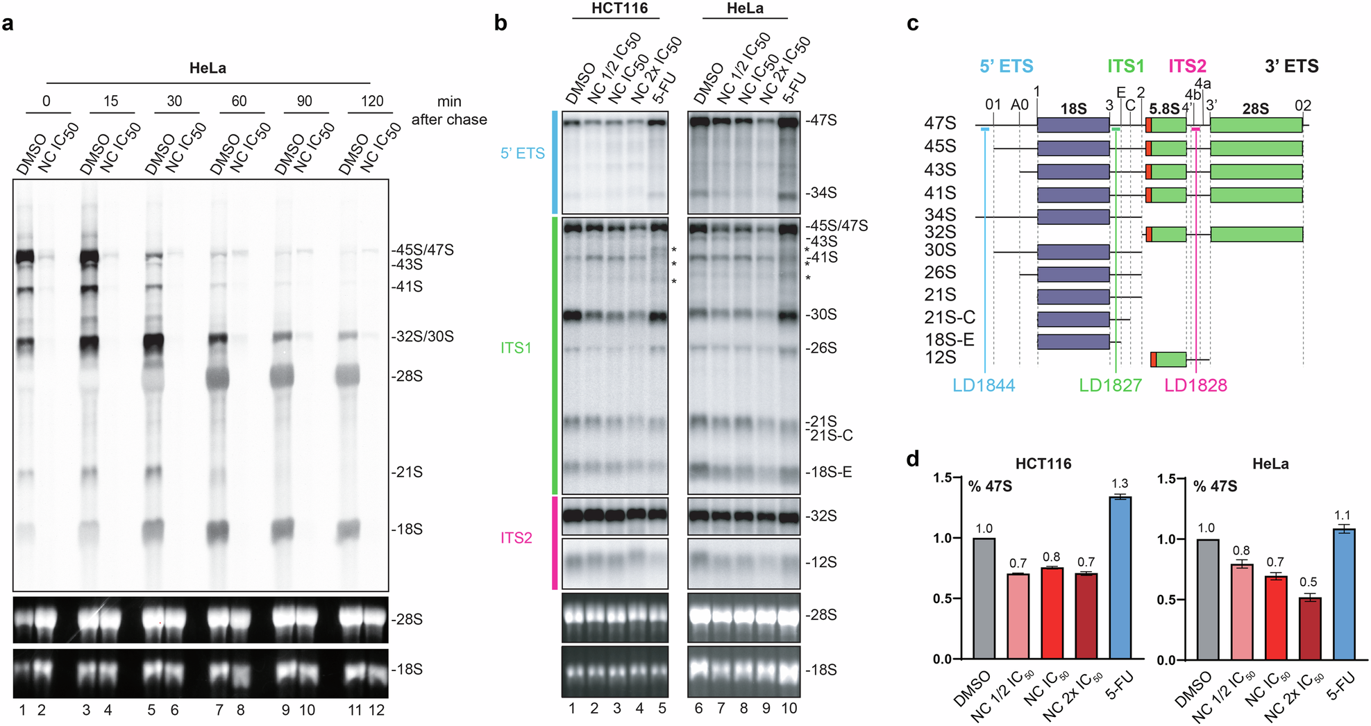
Fig. 3: Nitidine chloride inhibits ribosome biogenesis.

a Pre-rRNA processing dynamics, analyzed by pulse-chase labeling. Hela cells treated with NC at their IC50 for 5 h were incubated with L-(methyl-3H)-methionine for 30 min, chased with an excess of cold methionine, and collected at different time points over a 2 h period. Total RNA was extracted, resolved on an agarose gel, and transferred onto a GeneScreen membrane to which a tritium-sensitive plate was subsequently exposed. The ethidium bromide-stained agarose gel revealing steady-state levels of mature 18S and 28S rRNAs is shown to illustrate even loading. Vehicle control, 0.1% DMSO. b Steady-state analysis of pre-rRNA processing by northern blotting. Five micrograms of total RNA extracted from HeLa or HCT116 cells treated for 24 h with the indicated concentration of NC (½ IC50, IC50, or 2 x IC50 of the cell line concerned) was resolved on a denaturing agarose gel, transferred to a nylon membrane, and probed with specific radioactively labeled oligonucleotides to detect major pre-rRNA species. As a control we used 5-FU (15 µM), which inhibits early pre-rRNA processing steps and thus causes accumulation of 47S. Vehicle control, 0.1% DMSO. c Structure of the primary transcript (47S) synthesized by RNA polymerase I, positions of the probes (LD1844, LD1827, and LD1828) used in panel b, and precursor rRNAs detected. d Phosphor imager quantification of the 47S primary transcript, showing clear reduction upon NC treatment. Data normalized to the DMSO control. All experiments performed in triplicate.