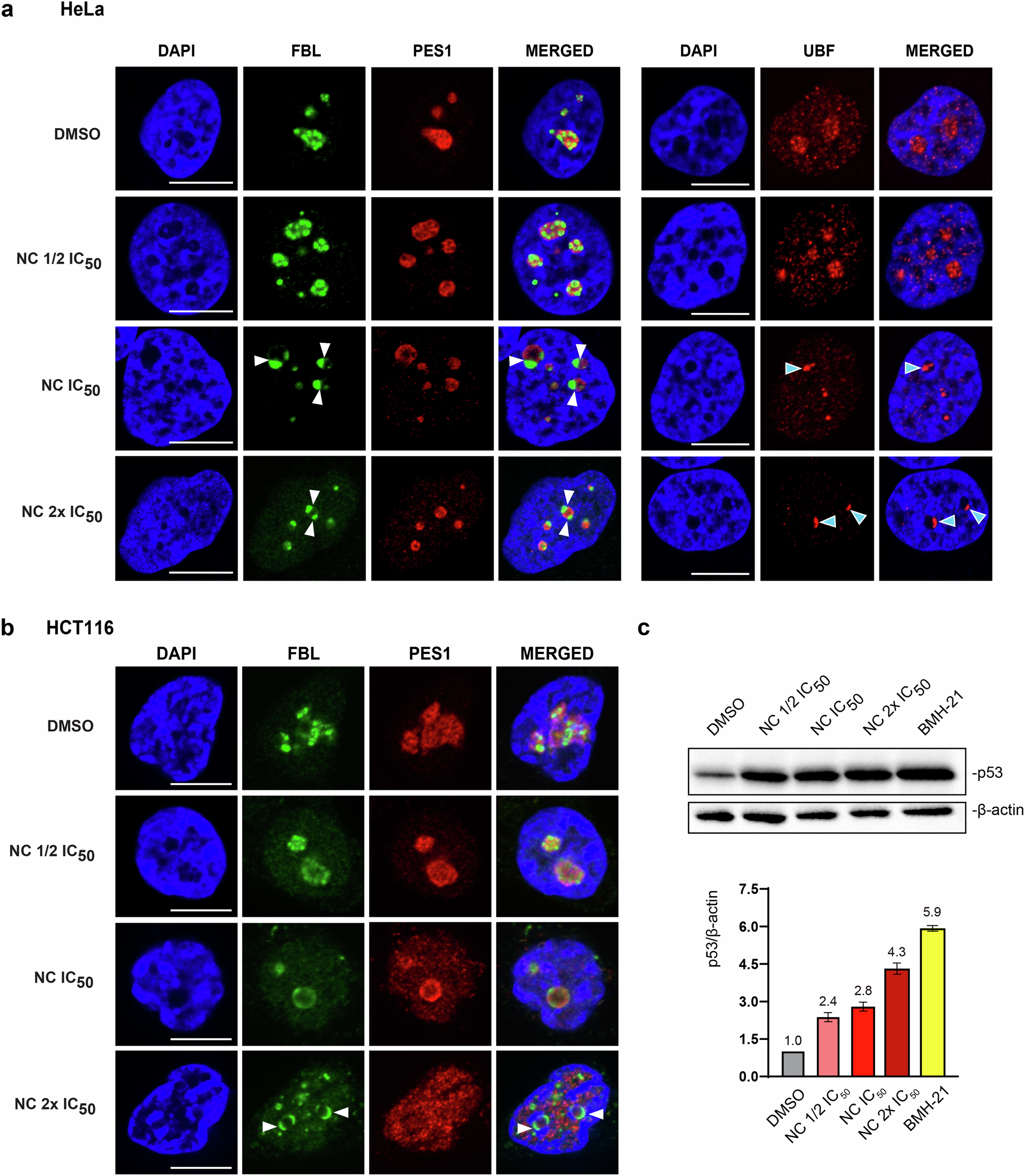
Fig. 4: Nitidine chloride disrupts nucleolar organization and activates nucleolar surveillance.

a HeLa cells treated with NC for 6 h at ½ IC50, IC50, or 2x IC50, were immunostained with antibodies specific to UBF, fibrillarin (FBL), or PES1. DAPI was used to stain DNA. White arrowheads indicate FBL caps; cyan arrowheads point to UBF foci. Scale bar, 10 µm. See Fig. S2 for expanded views. b HCT116 cells treated for 24 h with NC at ½ IC50, IC50, or 2x IC50were immunostained with antibodies specific to fibrillarin (FBL) or PES1. DAPI was used to stain DNA. Arrowheads indicate FBL caps. Scale bar, 10 µm. See Fig. S2 for expanded views. c Nucleolar surveillance is activated upon NC treatment. Top, Western blot evaluation of p53 amounts in HCT116 p53 +/+ cells treated for 24 h with NC at ½ IC50, IC50, or 2x IC50. As a control, cells were treated with BMH-21, known to elicit potent nucleolar surveillance activation (used at IC50 for 24 h). Bottom, ChemiDoc quantification of signals shown above. Three independent experiments were performed (n = 3). In all panels, DMSO was used at 0.1% as vehicle control. All experiments performed in triplicate.