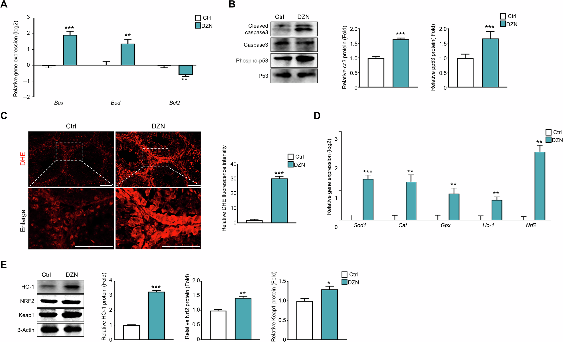
Fig. 3: DZN leads to apoptosis via ROS generation in mice testes.

A Expression levels of Bax, Bad, and Bcl2 in testis from each group. values on graph are presented as the mean ± SD (log2 scale) (n = 5). B Protein expression levels of cleaved caspase3, caspase3, phospho-p53, and P53 in testes of each experiment group. The graph shows protein expression levels relative to inactive form (mean ± SD, n = 5). C DHE fluorescence staining for detecting of ROS in testes from each experiment groups. Scale bar = 50 µm. The graph indicated fluorescent intensity of ROS using Image J software. D Expression levels of Sod1, Cat, Gpx, Ho-1, and Nrf2 in testis from each group. Data are presented as the mean ± SD (log2 scale) (n = 5). E Protein expression levels of HO-1, NRF2, and KEAP1. The graph shows relative protein levels (Mean ± SD, n = 5). Asterisks indicate significant differences between the treatment and control groups at *p < 0.05, **p < 0.01, and ***p < 0.001. All statistical analyzes for the graphs were conducted using a t-test.