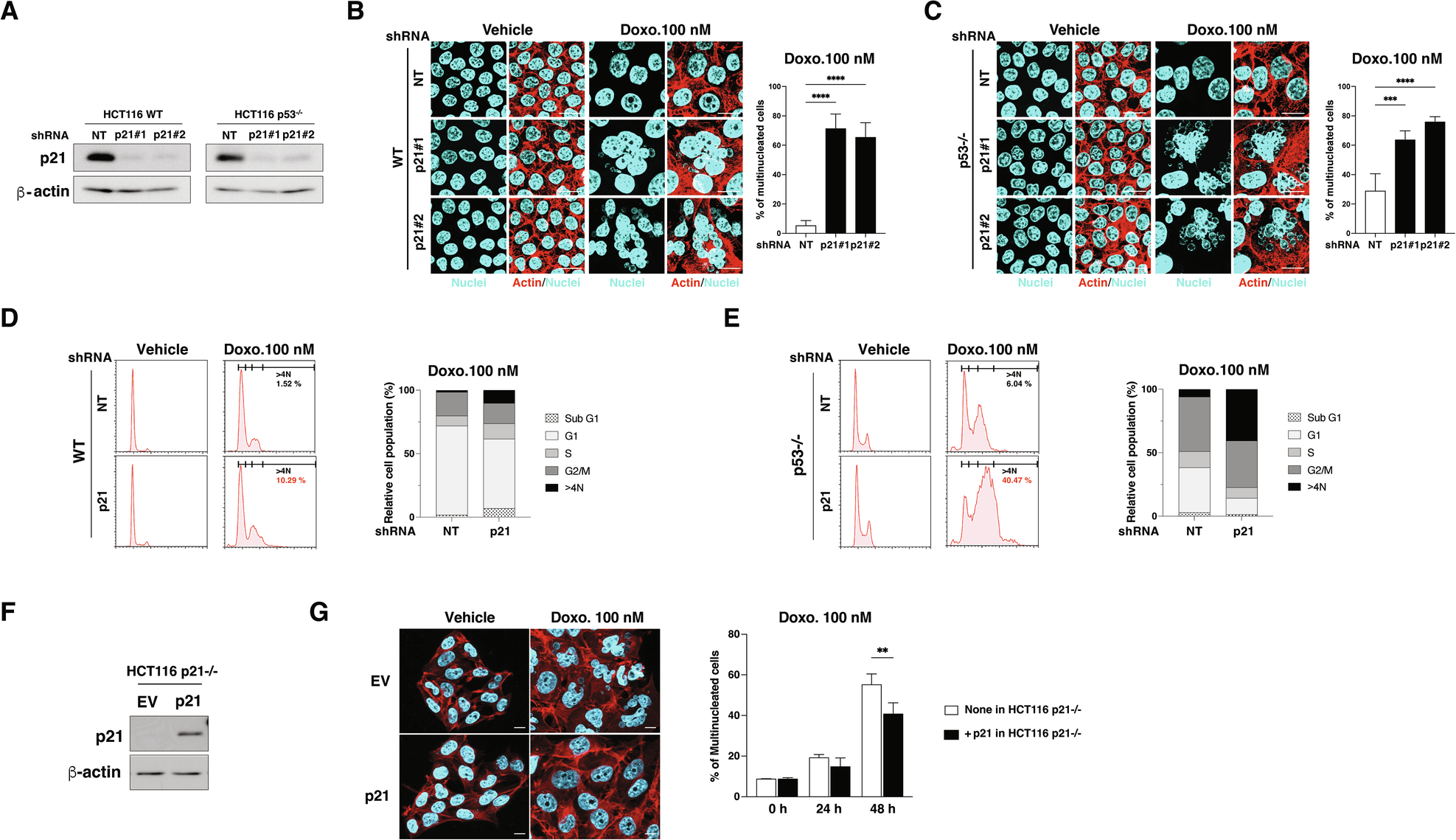
Fig. 3: p21 is essential for maintaining genomic stability and normal mitotic progression.

A Western blot analysis of p21 in HCT116 WT and p53−/− cells transduced with non-targeting (NT) or p21 shRNAs. β-actin was used as a loading control. B, C Fluorescence microscopy of nuclear morphology in HCT116 WT (B) and p53−/− (C) cells transduced with NT or p21-targeting shRNAs, treated with vehicle or 100 nM doxorubicin for 48 h. Nuclei and actin were stained with DAPI (cyan) and phalloidin (red), respectively. Scale bar = 20 µm. Quantitation of multinucleated cells is shown on the right (n = 50 cells per group). Data are mean ± SD, ***p < 0.001, ****p < 0.0001. D, E Flow cytometry analysis of cell cycle phases (Sub G1, G1, S, G2/M and > 4 N) in WT (D) and p53−/− (E) cells transduced with NT or p21 shRNA, treated with vehicle or 100 nM doxorubicin for 48 h, including quantification of cells with > 4 N DNA content. F Western blot showing p21 levels in HCT116 p21−/− cells transfected with empty vector (EV) or p21, with β-actin as a loading control. G Fluorescence microscopy of nuclear morphology (cyan) and actin (red) in HCT116 p21−/− cells transfected with EV or p21 after treatment with vehicle or 100 nM doxorubicin for 48 h. Scale bar = 10 μm. Quantitation of multinucleated cells (%) following 24 and 48 h of treatment is shown on the right (n = 50 cells per group). Data are mean ± SD, **p < 0.01.