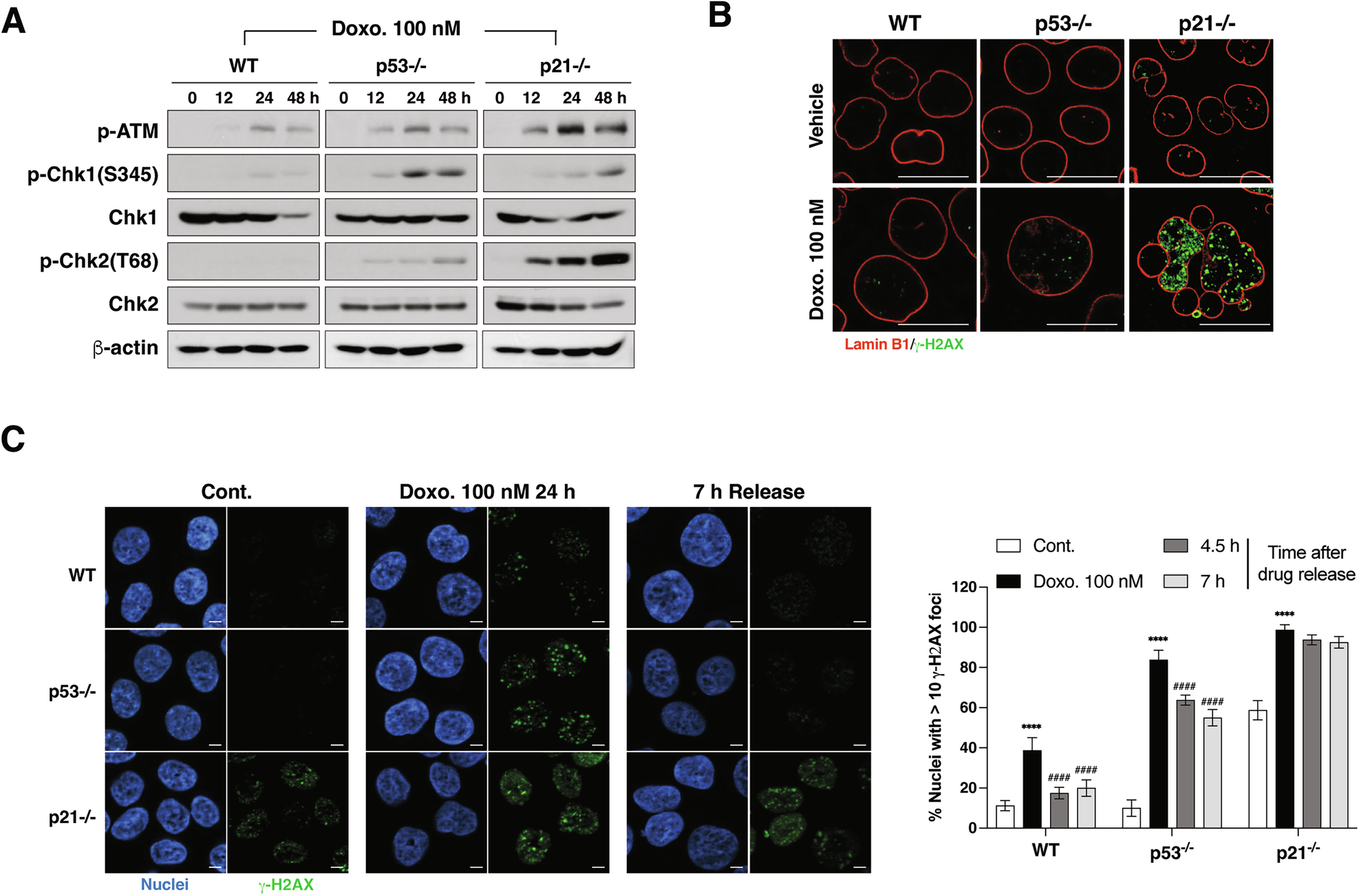
Fig. 5: Impaired DNA damage repair in p21-deficient cells after low-dose doxorubicin treatment.

A Western blot analysis of phosphorylated ATM (p-ATM), p-Chk1, Chk1, p-Chk2, and Chk2 in WT, p53−/−, and p21−/− cells treated with 100 nM doxorubicin for various time points. β-actin was used as a loading control. B Fluorescence microscopy of Lamin B1 (red) and γ-H2AX foci (green) in WT, p53−/−, and p21−/− cells treated with 100 nM doxorubicin for 48 h. Scale Bar = 20 μm. C Fluorescence microscopy showing nuclei (blue) and γ-H2AX foci (green) in HCT116 WT, p53−/−, and p21−/− cells treated with 100 nM doxorubicin for 24 h and then released into fresh media for various time points. Scale bar = 20 μm. Quantification of nuclei with >10 γ-H2AX foci (n = 20 cells per group, repeated 4 times). Data are mean ± SD ****p < 0.0001.