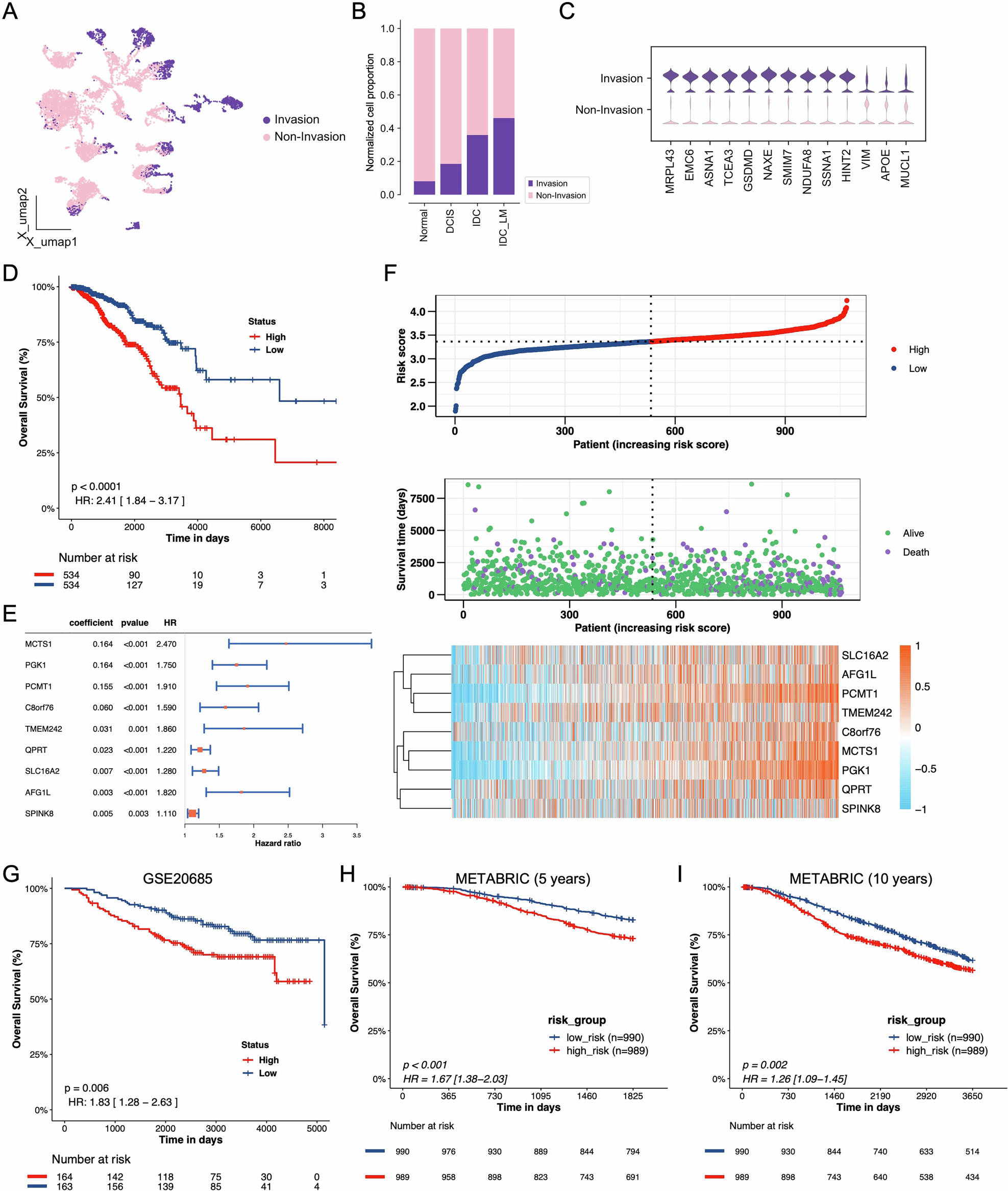
Fig. 3: Characterization of invasive potential and prognostic value of breast ductal carcinoma cell subtypes.

A UMAP plot of invasion and non-invasion cells, colored by two cell types. B Proportion of two cell types in different stages of ductal carcinoma development. C Violin map of thirteen representative expressed genes in invasive and non-invasive cell types. D Kaplan-Meier curves of survival analysis compared the overall survival of TCGA-BRCA patients between high-BCIS and low-BCIS groups. E Hazard ratios of nine signature genes in univariate cox models that were significantly associated with overall survival. F The distribution of risk score (top), survival status (middle), and expression (bottom) of the identified nine cell marker genes. Kaplan-Meier curves of survival analysis compared the overall survival of high-BCIS and low-BCIS groups in (G) GSE20685, (H) 5 years of survival data from METABRIC, (I) 10 years of survival data from METABRIC.