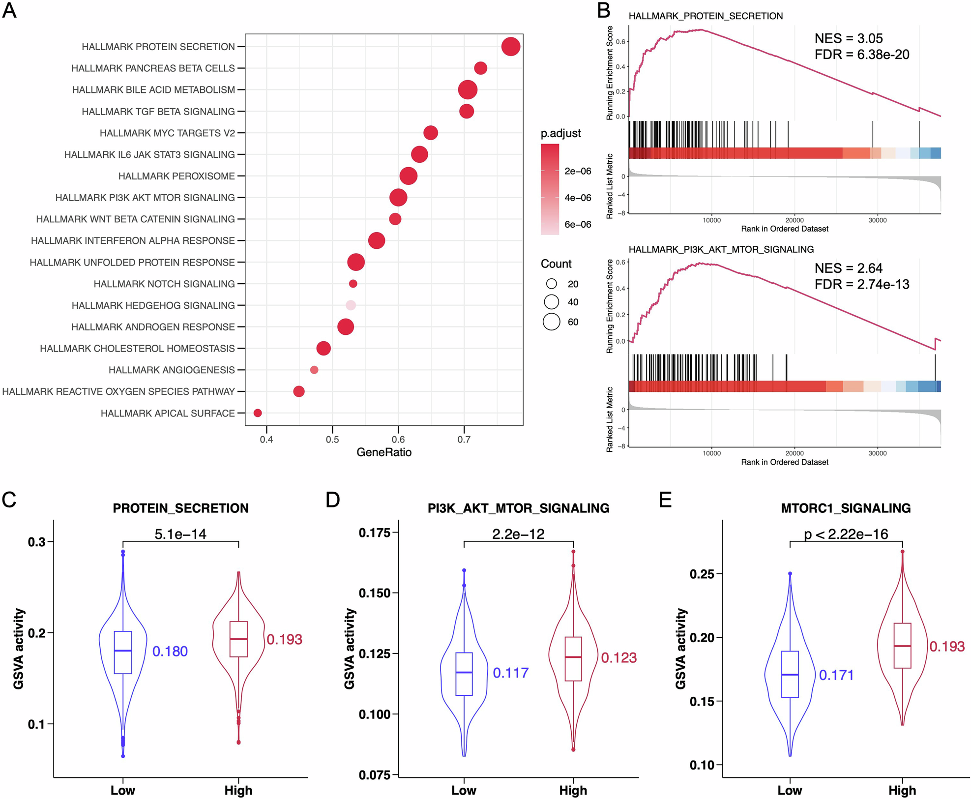
Fig. 4: Function analysis between high-BCIS and low-BCIS groups.

A Functional enrichment of high-BCIS and low-BCIS groups in TCGA-BRCA. B GSEA analysis of hallmark protein secretion signaling and hallmark PI3K/AKT/mTOR signaling pathway. GSVA activity analysis of (C) protein secretion, (D) PI3K/AKT/mTOR signaling, and (E) MTORC1 signaling pathway.