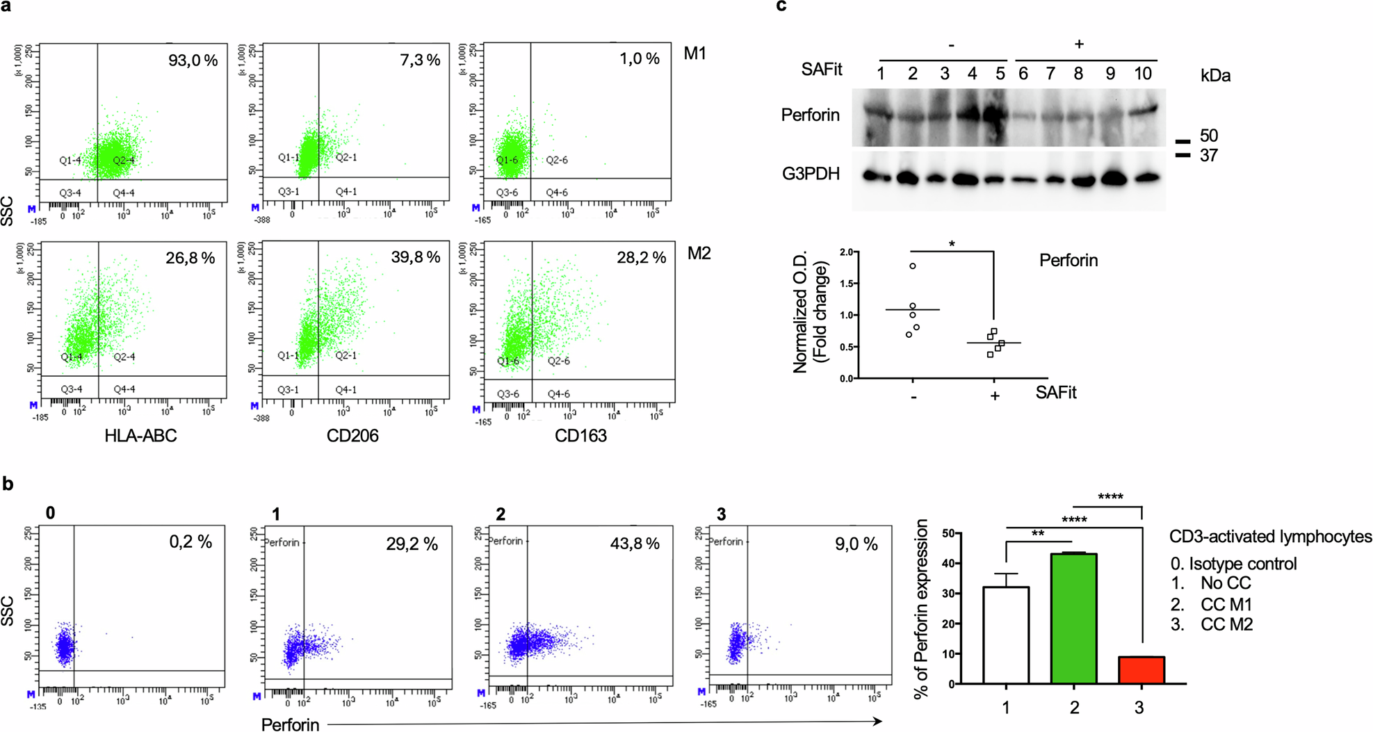
Fig. 7: Levels of cytotoxic proteins are reduced by M2 macrophages and in SAFit-treated TMEs.

a Representative flow cytometry histogram of polarized M1 or M2 stained with anti-HLA class I (M1 marker), CD206 and CD163 (M2 markers). b flow cytometry levels of perforin in cocultured autologous CD8 T lymphocytes. Compared with not cocultured lymphocytes (1), CD8 T lymphocytes cocultured with M1 (2) or M2 macrophages (3) showed increased and decreased perforin levels, respectively. c Western blot assay of perforin levels in lysates from tumor samples. G3PDH (analyzed on a blot run in parallel) was used as loading control. Full length western blots are shown as Supplemental Material. A densitometric analysis of bands was performed using ImageJ 1.42q for Macintosh.