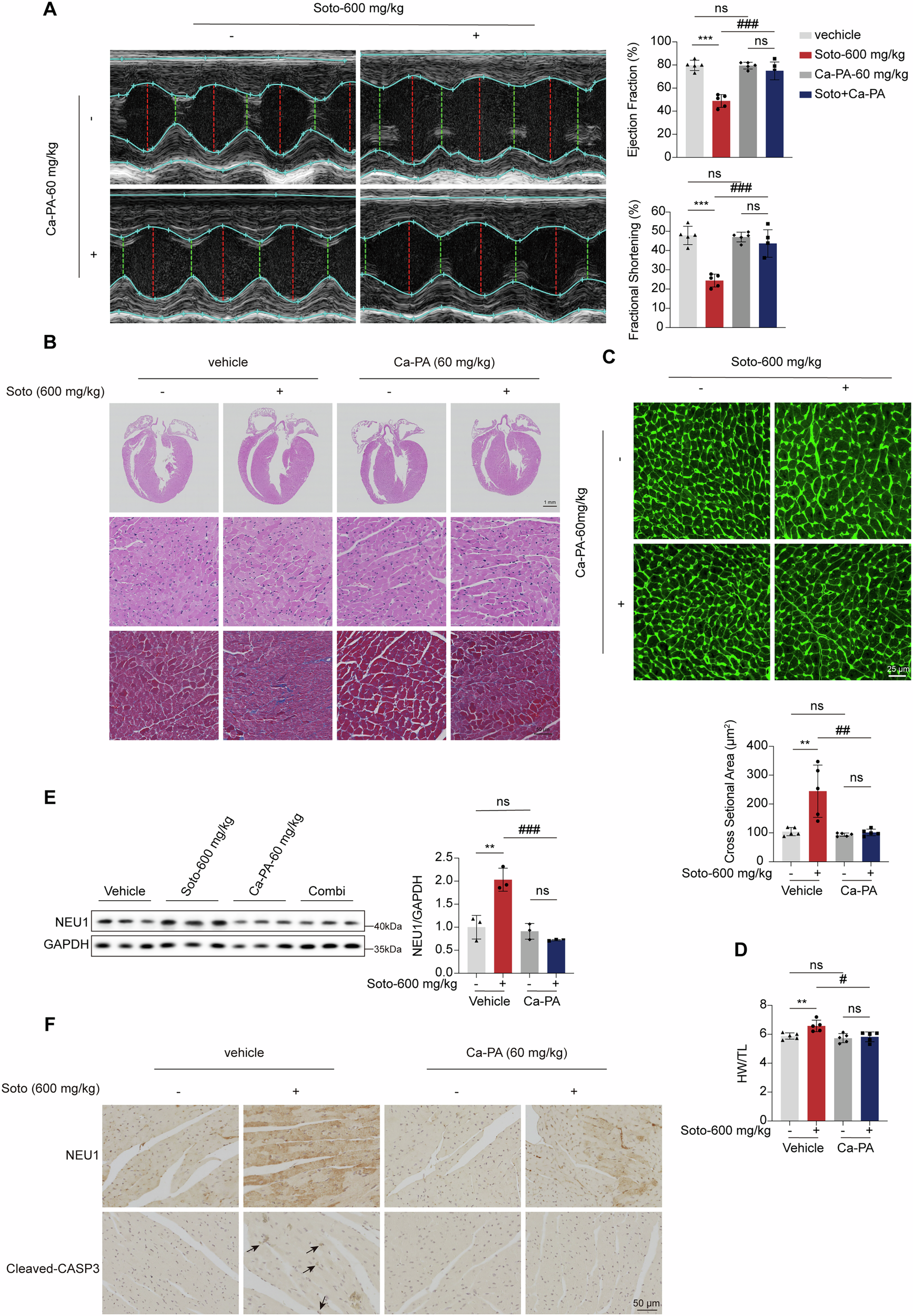
Fig. 7: Ca-PA alleviates sotorasib-induced cardiac injury in mice.
From: Sotorasib-impaired degradation of NEU1 contributes to cardiac injury by inhibiting AKT signaling

C57BL/6J male mice were treated with 600 mg/kg/d sotorasib and/or 60 mg/kg/d Ca-PA for 28 days. A Cardiac function was examined by echocardiography, showing the percentage of EF and FS (n = 5). B Representative images of mouse hearts stained for H&E, Sirius Red, and Masson. Scale bar 1 mm and 50 μm (n = 5). C Representative image and statistics of WGA staining. Scale bar: 25 μm (n = 5). D The levels of HW/TL of mice were analyzed (n = 5). E Expression levels of NEU1 in heart tissue (n = 3). F Representative images of IHC staining for cleaved-CASP3 and NEU1 in heart tissue. Scale bar: 50 μm (n = 5). Data expressed as mean ± SD, **, p < 0.01, (vs. Vehicle), ###, p < 0.0001, ##, p < 0.01 #, p < 0.05 (vs. sotorasib), ns, no significance.