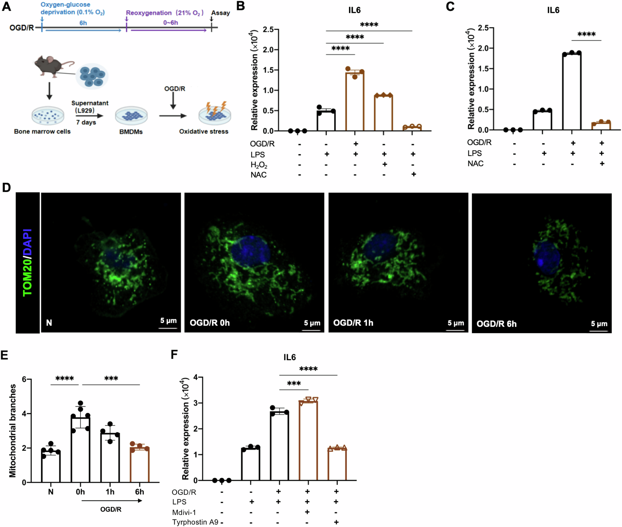
Fig. 1: A mitochondrial fission-ROS axis regulates inflammatory gene induction during OGD/R.

A In vitro model of oxygen-glucose deprivation and reoxygenation in BMDMs. B, C BMDMs were treated with OGD/R, LPS (10 ng/mL), H2O2 (150 μM) and NAC (10 μM) as indicated, followed by analysis of Il6 gene expression by qRT-PCR. D, E TOM20 staining of BMDMs subject to OGD followed by different durations of reoxygenation was visualized by immunofluorescent confocal microscopy. Scale bar = 5 μm. Representative image in (D); analysis and quantitation by Image J in (E). F BMDMs were treated with OGD/R, LPS (10 ng/mL), Mdivi-1 (30 μM), and Tyrophostin A9 (10 μM) as indicated, followed by analysis of Il6 gene expression by qRT-PCR. Statistical test by one-way ANOVA and 2-tailed samples t-test (n = 3–6 and representative of 3–6 independent experiments, n.s. no significance, *P < 0.05, **P < 0.01, ***P < 0.001, ****P < 0.0001).