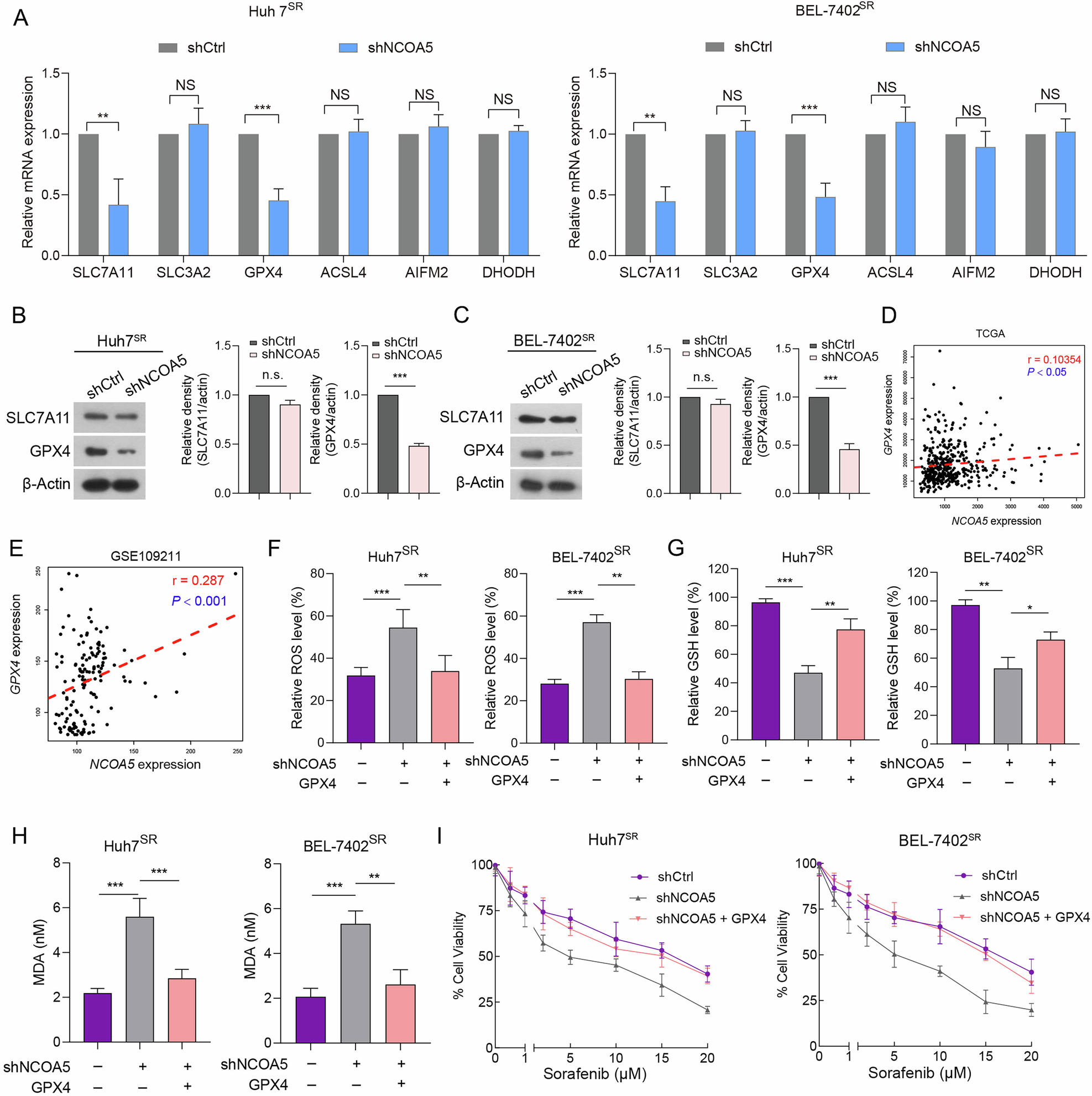
Fig. 4: NCOA5 suppression induces ferroptosis by inhibiting GPX4 expression.
From: NCOA5 induces sorafenib resistance in hepatocellular carcinoma by inhibiting ferroptosis

A RT-qPCR assays demonstrated mRNA levels of indicated genes in in Huh7SR (left panel) and BEL-7402SR (right panel) cells transfected with shNCOA5 compared to shCtrl. NS, not significant; **P < 0.01, ***P < 0.001 by Student’s t-test. B, C Expression levels of SLC7A11 and GPX4 in Huh7SR (B) and BEL-7402SR (C) cells transfected with shNCOA5 compared to shCtrl, detected by immunoblotting. D, E Pearson correlation analysis of TCGA (D) and GEO (E) datasets revealed a significant positive correlation between NCOA5 and GPX4 expression. F–H Relative levels of ROS (F), GSH (G), and MDA (H) in Huh7SR (left panel) and BEL-7402SR (right panel) cells transfected with shNCOA5 #1 or GPX4 overexpression. *P < 0.05, **P < 0.01, ***P < 0.001 by Student’s t-test. I Proliferation of Huh7SR (left panel) and BEL-7402SR (right panel) cells transfected with shNCOA5 #1 or GPX4 overexpression.