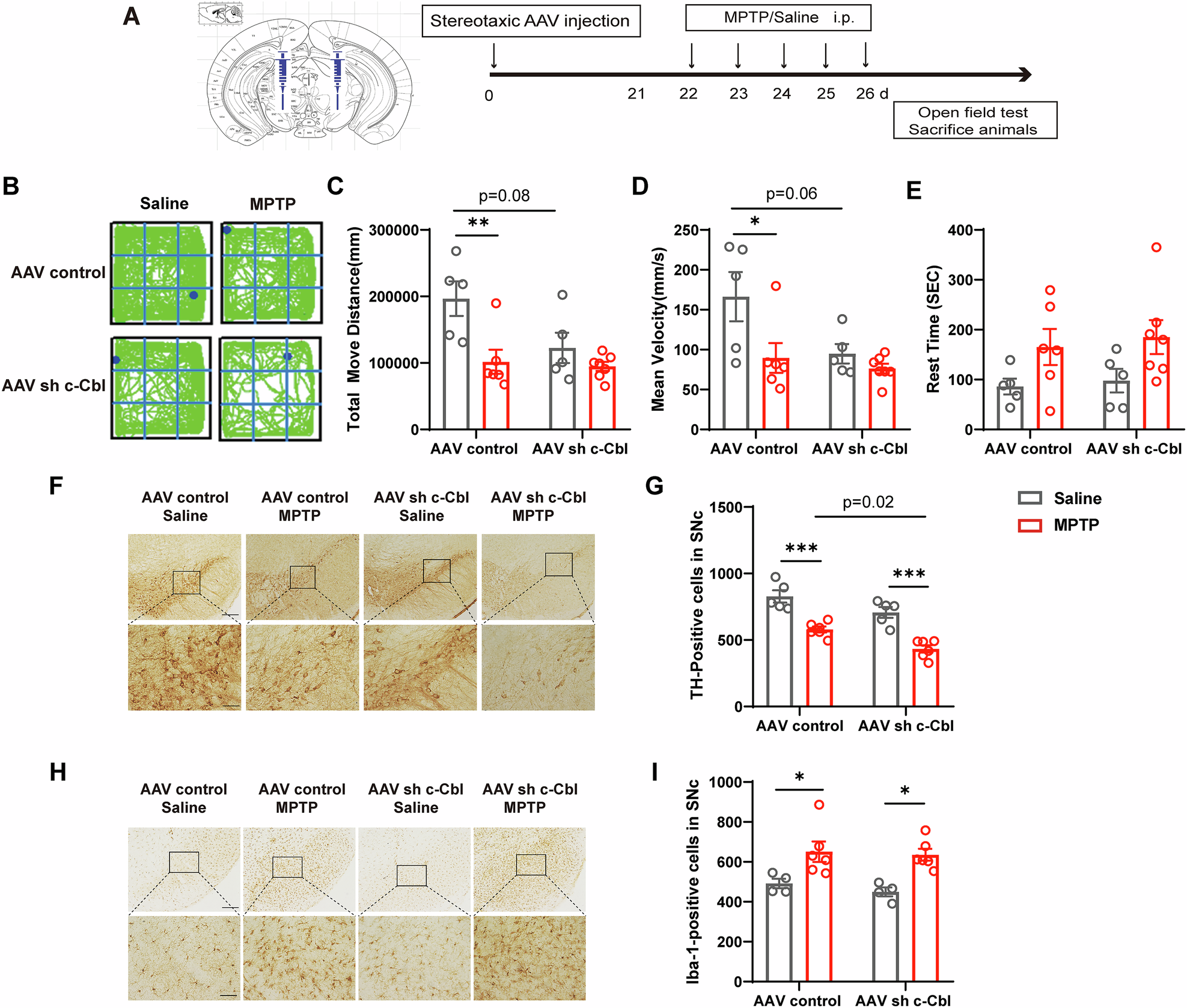
Fig. 4: Knockdown of c-Cbl expression in the substantia nigra induces motor deficits and exacerbates the death of dopaminergic neurons.
From: The E3 ligase c-Cbl modulates microglial phenotypes and contributes to Parkinson’s disease pathology

A Diagram of the experimental design. Three weeks after stereotactic injection of adeno-associated virus (AAV) c-Cbl shRNA into the SNc, the mice were intraperitoneally injected with a single dose of MPTP (20 mg/kg) or saline daily for 5 consecutive days. Motor behaviors were analyzed after MPTP injection. B Representative movement trajectories in the open field test. C–E Changes in locomotor behavior in AAV control and AAV sh c-Cbl mice treated with saline or MPTP (n = 5-7): (C) total movement distance, (D) mean velocity and (E) rest time were recorded in 30 min. F Microphotographs of TH-positive neurons in the SNc of AAV control and AAV sh c-Cbl mice treated with saline or MPTP. G Quantification of TH-positive neurons in the SNc (n = 5-6). H Microphotographs of Iba-1-positive cells in the SNc of each group. I Quantification of Iba-1-positive neurons in the SNc of each group (n = 4-6). Scale bars: 200 μm (above) or 50 μm (below). Data expressed as mean ± SEM; *p < 0.05, **p < 0.01, ***p < 0.001 vs. respective control.