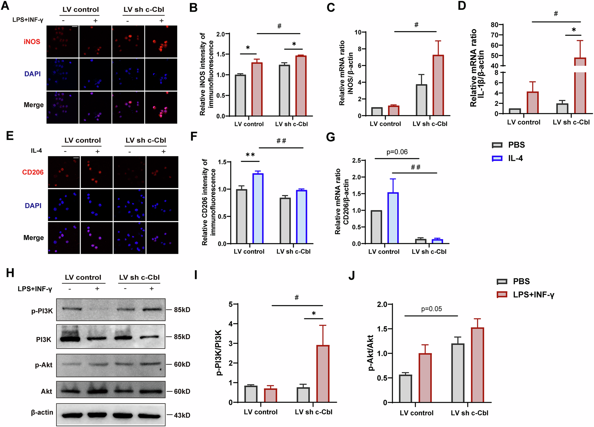
Fig. 6: c-Cbl deletion facilitates the switch of microglial phenotypes from M2 to M1 via PI3K/Akt signaling pathway.
From: The E3 ligase c-Cbl modulates microglial phenotypes and contributes to Parkinson’s disease pathology

A iNOS immunofluorescence in BV2 microglia with c-Cbl knocked down by lentiviral vectors treated with or without LPS + INF-γ. B Quantitative of iNOS fluorescence intensity using ImageJ. C qPCR analysis of the M1 marker iNOS in each group. D qPCR analysis of the M1 marker IL-1β in each group. E CD206 immunofluorescence in BV2 microglia with c-Cbl knocked down by lentiviral vectors treated with or without IL-4. F Quantitative of CD206 fluorescence intensity using ImageJ. G qPCR analysis of the M2 marker CD206 in each group. (H–J) Representative immunoblot and quantitative analysis of the phosphorylation of PI3K and Akt and total PI3K and total Akt. Scale bars: 100 μm. Data expressed as mean ± SEM of four independent experiments; *p < 0.05, **p < 0.01 versus PBS group; #p < 0.05, ##p < 0.01, versus negative control group.