Fig. 7: c-Cbl-deficient microglia promote neuron degeneration.
From: The E3 ligase c-Cbl modulates microglial phenotypes and contributes to Parkinson’s disease pathology

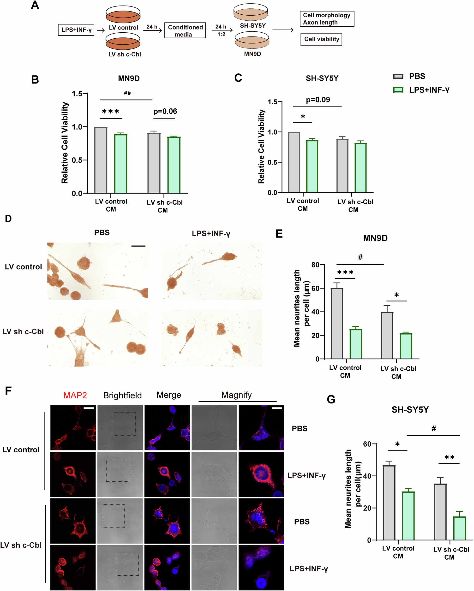
A Experimental workflow for microglia-neuron coculture assays. B Cell viability of MN9D cells after treatment with conditioned medium (CM) from BV2 microglia with or without LPS + INF-γ stimulation. C Cell viability of SH-SY5Y cells after treatment with CM from BV2 microglia with or without LPS + INF-γ stimulation. D-E TH staining and measurement of neurite growth length in MN9D cells treated with CM from BV2 microglia with or without LPS + INF-γ stimulation. F-G MAP2 staining and measurement of neurite growth length in SH-SY5Y cells treated with CM from BV2 microglia with or without LPS + INF-γ stimulation. Scale bars: 100 μm (left) or 25 μm (right). Data expressed as mean ± SEM from four independent experiments; *p < 0.05, **p < 0.01, ***p < 0.001 vs. control; #p < 0.05, ##p < 0.01 vs. negative control group.