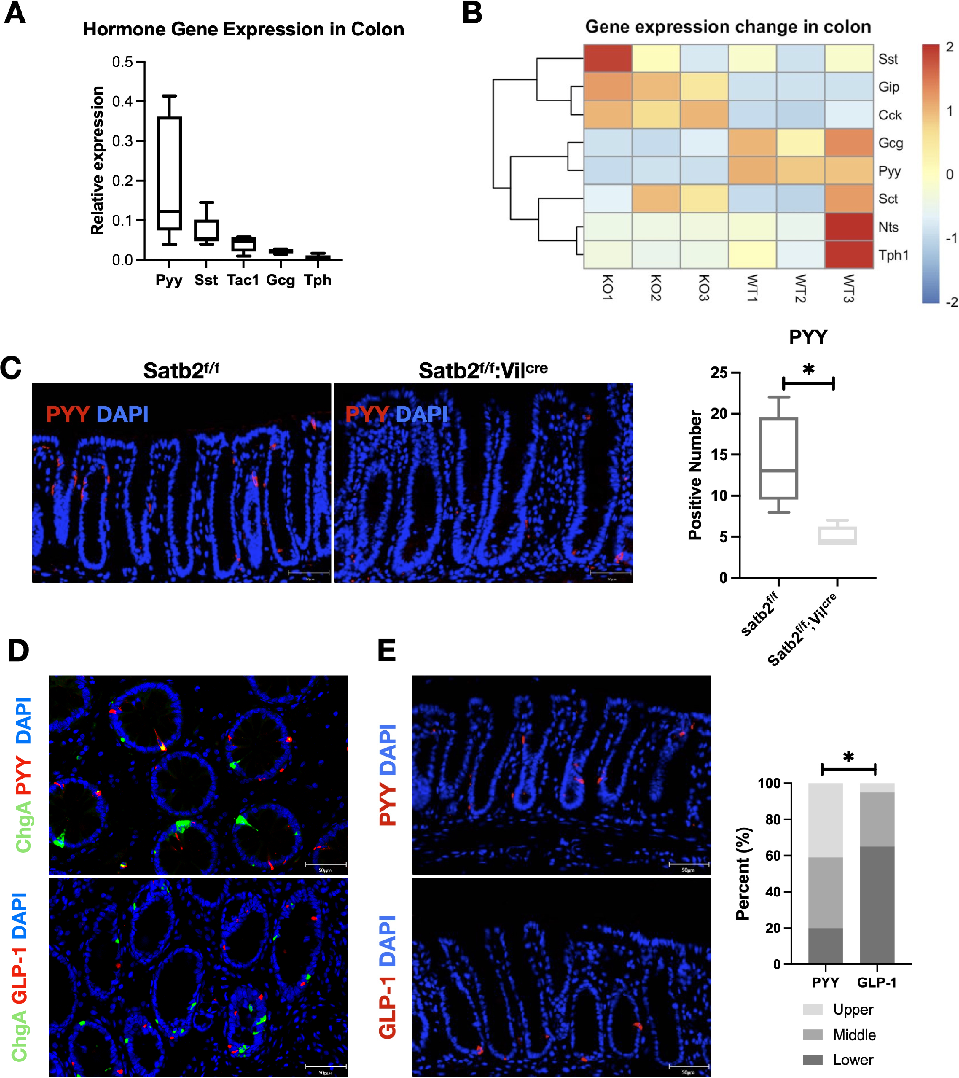
Fig. 3: Changes in colonic endocrine hormones following Satb2 knockout.

A qPCR analysis of endocrine hormone expression in the colonic mucosa of C57BL/6 mice. n = 3 mice per group. B Heatmap depicting the changes in the expression of colonic endocrine hormones following Satb2 knockout, derived from our RNA-seq data. C Immunofluorescence analysis showing the number of PYY-positive cells in Satb2 IEC-KO and control mice, along with statistical analysis. n = 20 fields of view per group, t-test, *P < 0.05. D Immunofluorescence colocalization of L-cell-secreted hormones and the classic neuroendocrine marker ChgA. E Immunofluorescence images showing the localization of PYY and GLP-1 in the colonic mucosa (left), and the corresponding statistical analysis (right). n = 20 fields of view per group, Chi-square test, *P < 0.05.