Fig. 1: Matrix metalloproteinase-10 (MMP-10) is upregulated in kidney tubular epithelium after various injuries.
From: Matrix metalloproteinase-10 promotes kidney fibrosis by transactivating β-catenin signaling

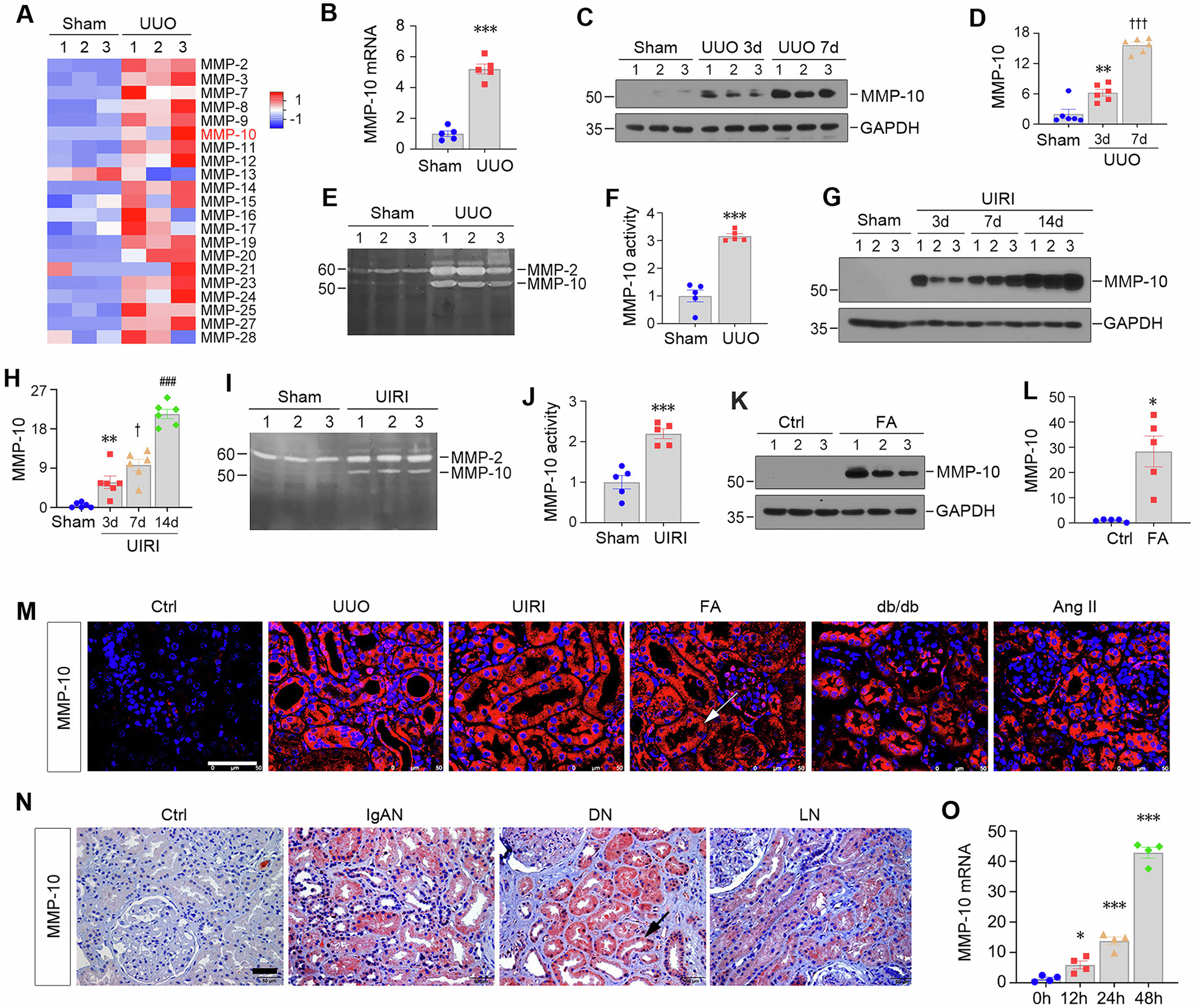
A RNA sequencing revealed simultaneous induction of various MMPs in the kidney at 7 days after unilateral ureteral obstruction (UUO). Heat map depicts the mRNA expression profile of MMPs at 7 days after UUO. MMP-10 is highlighted by red color. B qRT-PCR showed renal MMP-10 mRNA expression at 7-day after UUO. Data are presented as the mean ± SEM. ***P < 0.001 versus the sham controls (n = 5). C, D Representative Western blotting (C) and quantitative data (D) showed the protein expression of MMP-10 in the kidney at different time points after UUO. Data are presented as the mean ± SEM. **P < 0.01 versus the sham controls (n = 6), †††P < 0.001 versus the 3-day UUO (n = 6). E, F The gelatin zymography image (E) and quantitative data (F) showed an increased MMP-10 enzymatic activity. The band near 56 kDa was indicated as MMP-10. Data are presented as the mean ± SEM. ***P < 0.001 versus the sham controls (n = 5). G, H Representative Western blotting (G) and quantitative data (H) showed the induction of MMP-10 in the kidney at different time points after unilateral ischemia-reperfusion injury (UIRI). Data are presented as the mean ± SEM. **P < 0.01 versus the sham controls (n = 6), †P < 0.05 versus the UIRI 3-day (n = 6), ###P < 0.001 versus the UIRI 7-day (n = 6). I, J Zymographic analysis further showed an increased proteolytic activity of MMP-10 in UIRI. Data are presented as the mean ± SEM. ***P < 0.001 versus the sham controls (n = 5). K, L Representative Western blotting (K) and quantitative data (L) showed renal induction of MMP-10 in folic acid-induced nephropathy (FA) at 14 days after a single intraperitoneal injection of 250 mg/kg. Data are presented as the mean ± SEM. *P < 0.05 versus the sham controls (n = 5). M Representative micrographs of the immunofluorescence staining for MMP-10 protein in various CKD models as indicated. The arrow indicates positive staining in renal tubules. Scale bar, 50 µm. N Representative micrographs of the immunohistochemical staining for MMP-10 in human kidney biopsies from various CKD as indicated. Arrow indicates positive staining. Scale bar, 50 µm. O Quantitative real-time PCR analysis (qRT-PCR) demonstrated the induction of MMP-10 mRNA in human proximal tubule cells (HK-2) after treatment with TGF-β1 (2 ng/ml). Data are presented as the mean ± SEM. *P < 0.05, **P < 0.01, ***P < 0.001 versus the controls (n = 4).