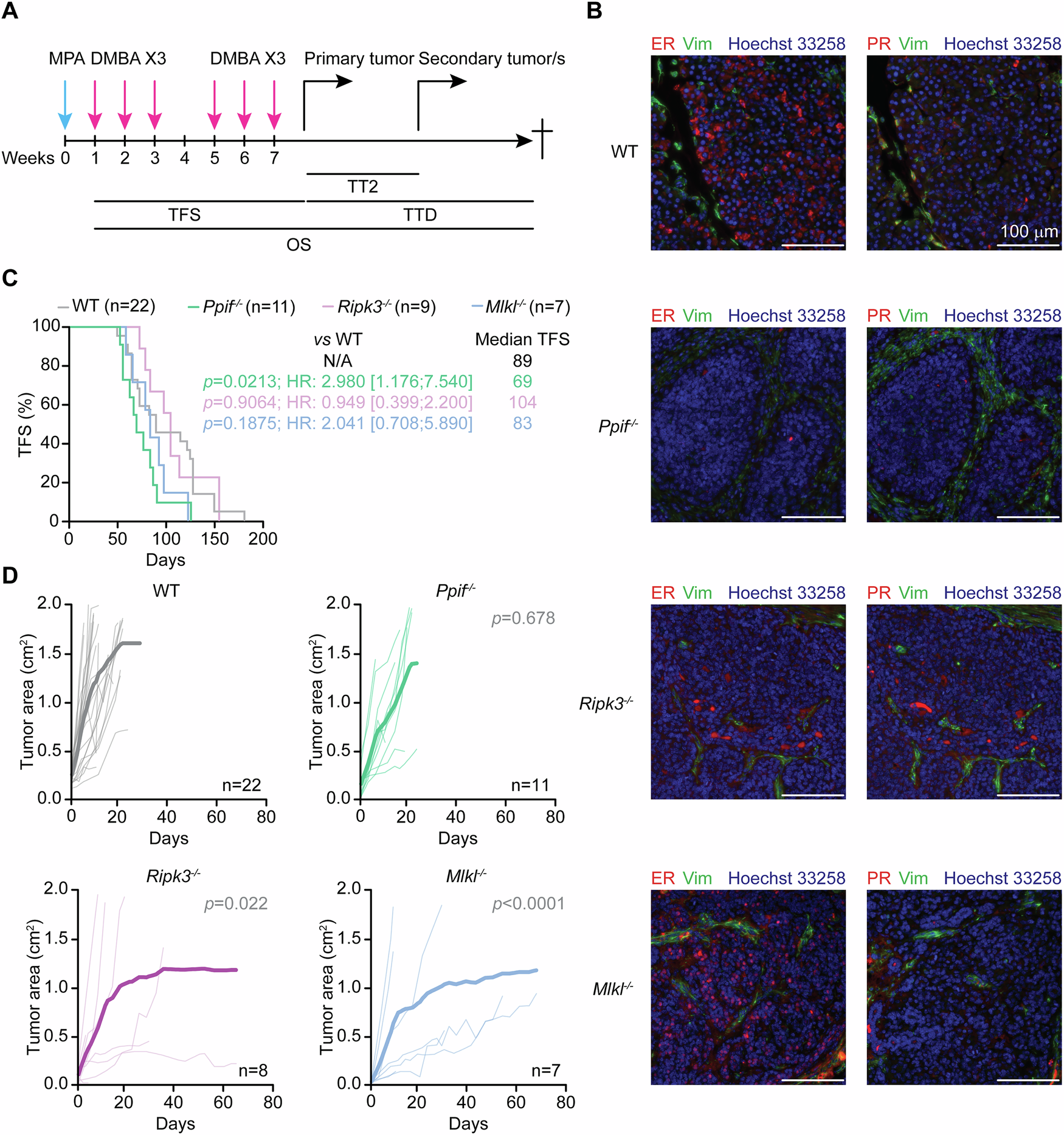
Fig. 1: Ppif restrains primary M/D-driven mammary carcinogenesis.

Wild-type (WT) Ppif−/−, Ripk3−/− or Mlkl−/− female C57BL/6J mice were subjected M/D-driven carcinogenesis, then assessed for tumor-free survival (TFS), time to secondary disease (TT2), time to death (TTD) and overall survival (OS), as well as routinely monitored for tumor growth at primary and secondary disease sites (A). Representative images of M/D carcinomas collected from WT, Ppif−/−, Ripk3−/− or Mlkl−/− mice at euthanasia and co-immunostained for ER/VIM or PR/VIM and Hoechst 33258 for nuclear counterstaining (B), as well as TFS (C) and tumor growth at primary disease site (D) are reported. In (C) median TFS, Mantel–Haenszel hazard ratio (HR) with 95% confidence interval (CI), group size (n) and p values (Log-rank, compared to WT mice) are indicated. In (D) both individual and average tumor growth are illustrated, with group size (n) and p values (2-way ANOVA, compared to WT mice) reported.