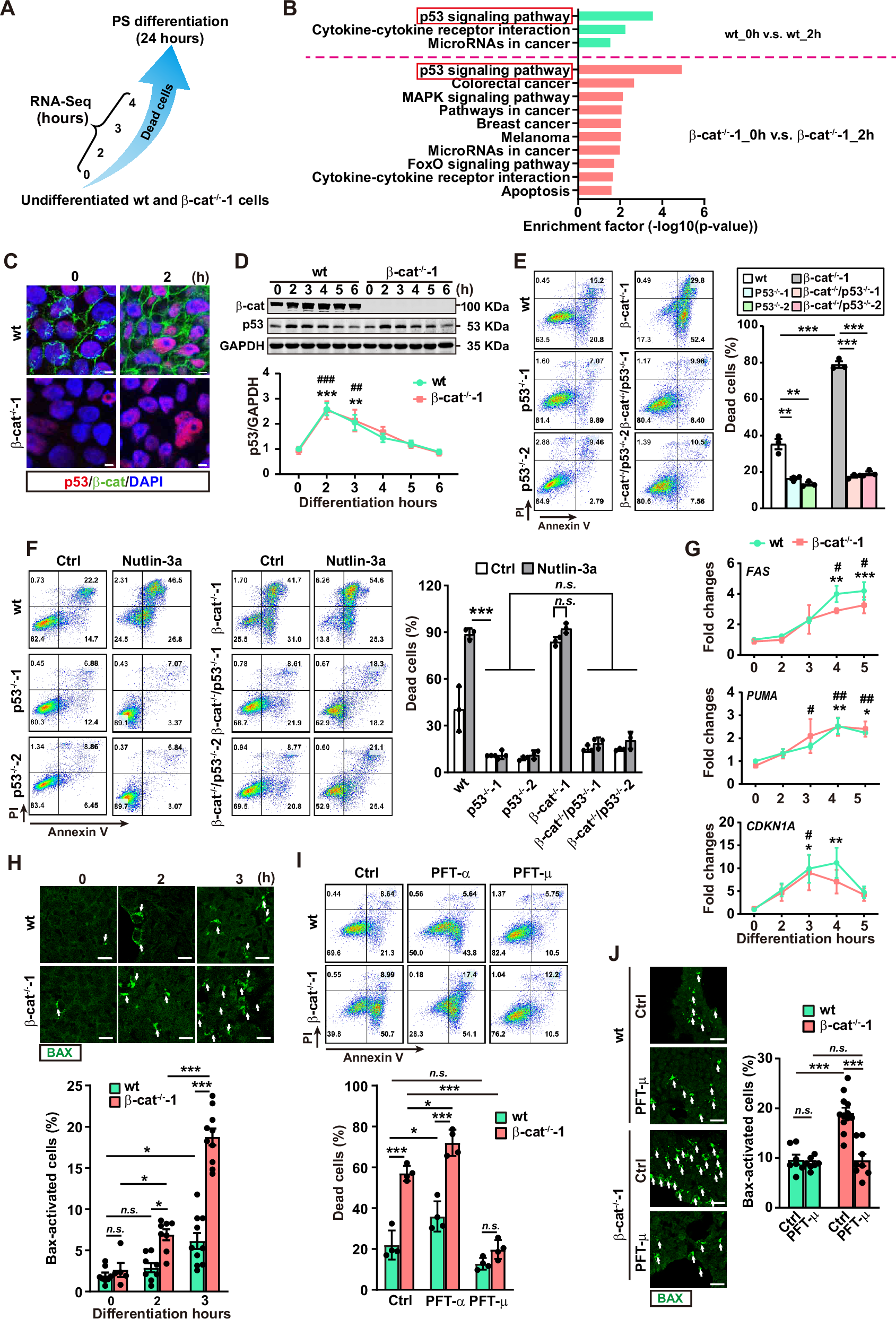
Fig. 2: β-catenin safeguards the cell survival by inhibiting the proapoptotic mitochondrial apoptotic pathway of p53 during PS induction.

A Schematic of selected time points for RNA-seq in wt and β-cat−/−-1 cells. B Significantly enriched signaling pathways. DEGs were defined by comparing the transcriptome at 2 h after differentiation with undifferentiated cells in both wt and β-cat−/−-1 cells. C Immunofluorescence staining of p53 (red) and β-catenin (green). Scale bar, 5 μm. D The expression of β-catenin and p53 during PS induction examined by western blot. GAPDH is used as the internal control. Data are represented as mean ± SEM; n = 5; **p < 0.01, ***p < 0.001 vs. 0 h in the wt cells; ##p < 0.01, ###p < 0.001 vs. 0 h in the β-cat−/−-1 cells; one-way ANOVA followed by Tukey’s post hoc. E Flow cytometry analysis of dead cells at 8 h after PS induction in the p53 knockout (p53−/−) cells. Data are represented as mean ± SEM; n = 3; **p < 0.01, ***p < 0.001vs. indicated groups; two-way ANOVA followed by Sidak’s post hoc. F The representative plots (left panels) and the summarized data (right panels) of flow cytometry analysis of dead cells detected at 8 h after PS induction with or without the nutlin-3a treatment. Data are represented as mean ± SEM; n = 3; n.s., non-significant, ***p < 0.001; two-way ANOVA followed by Sidak’s post hoc. G qRT-PCR analysis of the expression of FAS, PUMA and CDKN1A during PS induction. Data are represented as mean ± SEM; n = 3; *p < 0.05, **p < 0.01, ***p < 0.001 vs. 0 h in the wt cells; #p < 0.05, ##p < 0.01 vs. 0 h in the β-cat−/−-1 cells; one-way ANOVA followed by Tukey’s post hoc. (H Immunofluorescence analysis of BAX activation (white arrows) in wt and β-cat−/−-1 cells during early induction of PS. Scale bar, 20 μm. Data are represented as mean ± SEM; n = 5-10; n.s., non-significant, *p < 0.05, ***p < 0.001; two-way ANOVA followed by Sidak’s post hoc. I Flow cytometry analysis of dead cells in the wt and β-cat−/−-1 cells treated with PFT-α or PFT-μ. The cells were analyzed at 4 h after PS induction. Data are represented as mean ± SEM; n = 4; n.s., non-significant, *p < 0.001, ***p < 0.001; two-way ANOVA followed by Sidak’s post hoc. J Immunofluorescence analysis of BAX activation (white arrows) in the wt and β-cat−/−-1 cells treated with PFT-μ during early induction of PS. Scale bar, 20 μm. Data are represented as mean ± SEM; n = 7-12; n.s., non-significant, ***p < 0.001; two-way ANOVA followed by Sidak’s post hoc.