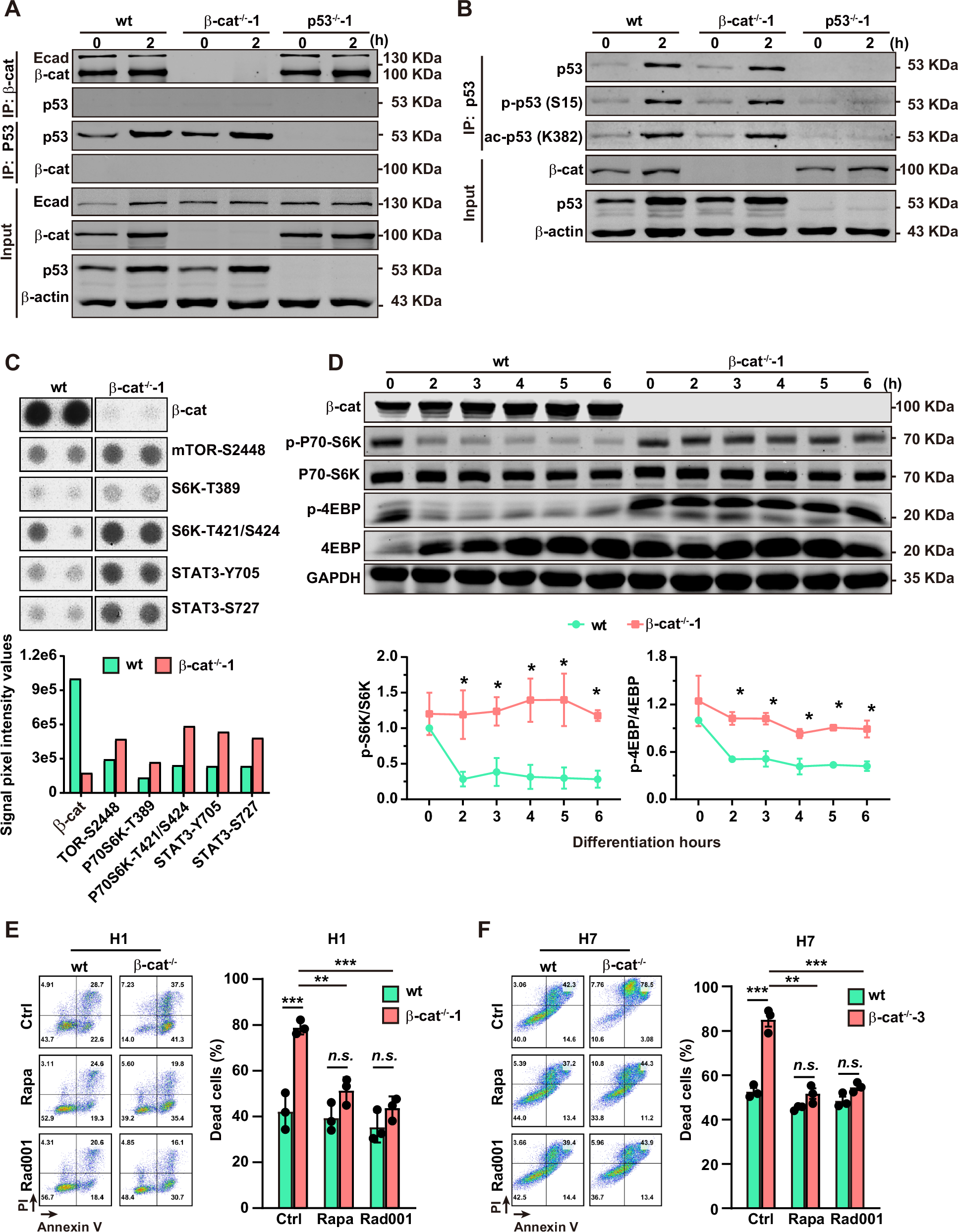
Fig. 4: β-catenin suppresses cell death during early phase of PS specification via inhibition of mTORC1.

A Co-IP for interaction analysis of β-catenin and p53 in wt, β-cat−/−-1 cells at 0 and 2 h after PS induction. The 0-h group, the undifferentiated hESCs; p53−/−-1 cells were used as the control. Ecad, E-cadherin, a marker for successful co-IP of β-catenin. β-actin is used as the internal control. B Post-translational modifications of the phosphorylation at Ser15 and acetylation at Lys382 of p53 was detected by western blot. C Proteins with changed phosphorylation modifications reveled by protein kinases array analysis of wt and β-cat−/−-1 cells at 2 h after PS induction. D The representative images (upper panel) and the summarized data (lower panels) for the protein levels of phosphorylated P70-S6K and 4EBP during PS induction in wt and β-cat−/−-1 cells. Data are represented as mean ± SEM; n = 3; *p < 0.05, wt vs. β-cat−/−-1; one-way ANOVA followed by Tukey’s post hoc. E Representative (left panels) and summarized data (right panels) of flow cytometry analysis of cell death with addition of rapamycin or RAD001 in H1 cells. The small molecules were used at 10 nmol/L. Data are represented as mean ± SEM; n = 3; n.s. non-significant; ***p < 0.001; two-way ANOVA followed by Sidak’s post hoc. F Representative (left panels) and summarized data (right panels) flow cytometry analysis of cell death with addition of rapamycin or RAD001 in H7 cells. The small molecules are used at 10 nmol/L. Data are represented as mean ± SEM; n = 3; n.s., non-significant; ***p < 0.001; two-way ANOVA followed by Sidak’s post hoc.