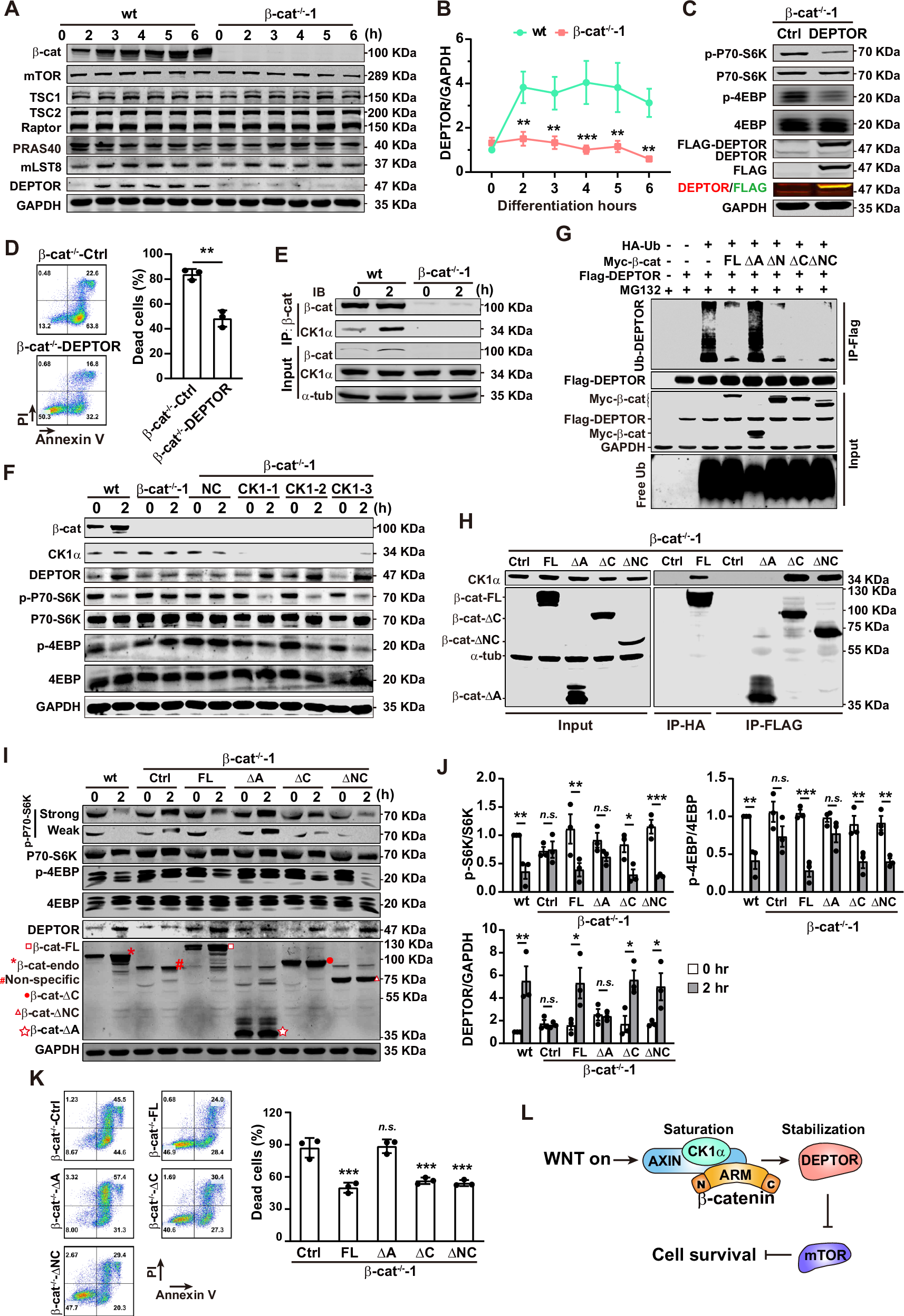
Fig. 6: The armadillo repeat domain of β-catenin is responsible for mTORC1 inhibition by stabilizing of DEPTOR through CK1α blockage during PS induction.

A Western blot analysis of the expression of mTOR, TSC1, TSC2, Raptor, PRAS40, mLST8, and DEPTOR during early PS induction in wt and β-cat−/−-1 cells. GAPDH is used as the internal control. B Normalized DEPTOR expression during early PS induction. Data are represented as mean ± SEM; n = 3; **p < 0.01, ***p < 0.001 vs. the wt group at the same time points; two-way ANOVA followed by Sidak’s post hoc. C Western blot analysis of mTORC1 activity in β-cat−/−-1 cells infected with the control virus (β-cat−/−-Ctrl) or the virus expressing DEPTOR (β-cat−/−-DEPTOR). D Flow cytometry analysis of β-cat−/−-Ctrl and β-cat−/−-DEPTOR cells at 8 h of PS induction. The representative plots (left panels) and summarized data (right panels). Data are represented as mean ± SEM; n = 3; **p < 0.01; Student’s t test. E Co-IP to detect the interaction of β-catenin and CK1α. The α-tubulin is used as the internal control. F Western blot analysis of the expression of DEPTOR and mTORC1 activity in the CK1α downregulated cells. 3 different siRNAs (CK1-1, CK1-2, CK1-3) targeting CK1α are used. G Polyubiquitinated DEPTOR detection in HEK293T cells co-transfected of DEPTOR with different versions of β-catenin expression plasmids. The MG132 (50 μmol/L) is used to inhibit the degradation of DEPTOR. H Co-IP of CK1α with β-cat-FL, β-cat-ΔA, β-cat-ΔC, and β-cat-ΔNC in β-cat−/−-1 cells at 2 h of PS induction. I Detection of mTORC1 activity in wt, β-cat−/−-Ctrl, β-cat−/−-FL, β-cat−/−-ΔA, β-cat−/−-ΔC, and β-cat−/−-ΔNC cells. The undifferentiated cells and the cells at 2 h of PS induction are harvested and analyzed. For detect the different form of β-catenin, anti-β-catenin and anti-FLAG antibodies were co-incubated with the membrane. Strong: the fluorescent data collected by lI-COR Odyssey Imagers are proceed to enhance the visual effect of the weak bands; weak: the fluorescent data collected by lI-COR Odyssey Imagers are proceed to reduce the visual effect of the strong bands. The processes do not affect the quantification of each band. Red square, β-cat-FL; Red asterisk, endogenous β-catenin; octothorpe: non-specific band of anti-β-catenin antibody (BD); red solid circle, β-cat-ΔC; red outlined triangle, β-cat-ΔNC; red outlined pentagram, β-cat−/−-ΔA. J The normalized data of (I). Data are represented as mean ± SEM; n = 3; n.s., non-significant; **p < 0.01, ***p < 0.001; two-way ANOVA followed by Sidak’s post hoc. K Representative plots (left panels) and summarized data (right panels) of flow cytometry analysis for cell death detection in β-cat−/−-Ctrl, β-cat−/−-FL, β-cat−/−-ΔA, β-cat−/−-ΔC, and β-cat−/−-ΔNC cells after 8 h of PS induction. Data are represented as mean ± SEM; n = 3; n.s., non-significant, ***p < 0.001 vs. the Ctrl group; one-way ANOVA followed by Tukey’s post hoc. L Snapshot of the β-catenin-mediated inhibition in mTOR during PS induction.