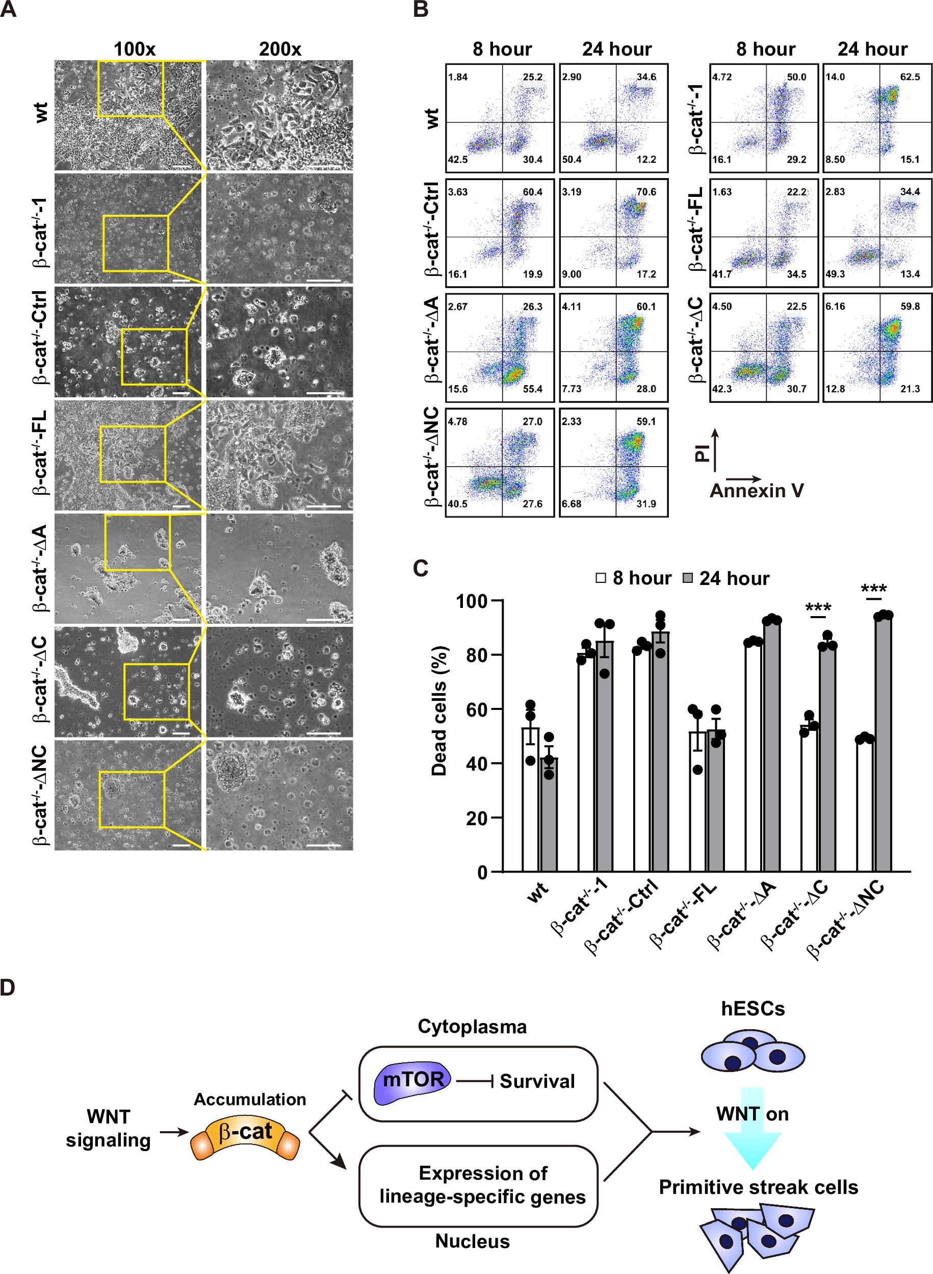
Fig. 7: Proper PS induction requires coordination of the transcription-independent cell death inhibition and the transcription-dependent activity of β-catenin.

A Cell morphology of wt, β-cat−/−-Ctrl, β-cat−/−-FL, β-cat−/−-ΔA, β-cat−/−-ΔC, and β-cat−/−-ΔNC cells at 24 h of PS induction. Scale bar, 100 μm. B Representative flow cytometry analysis of cell death in wt, β-cat−/−-1, β-cat−/−-Ctrl, β-cat−/−-FL, β-cat−/−-ΔA, β-cat−/−-ΔC, and β-cat−/−-ΔNC cells at 8 and 24 h of PS induction. C The summarized data from (B). D The schematic diagram of the role of β-catenin in regulating the proper PS differentiation from hPSCs. Data are represented as mean ± SEM; n = 3; ***p < 0.001; two-way ANOVA followed by Sidak’s post hoc.