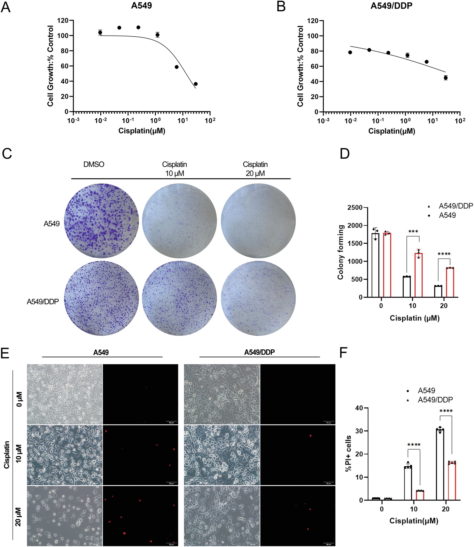
Fig. 1: Cisplatin-induced death of lung cancer cells to varying degrees.

A, B In vitro viability assay of parental A549 cells and cisplatin-resistant A549/DDP cells. A549 and A549/DDP cells in the logarithmic growth phase were seeded in 96-well plates and exposed to varying concentrations of cisplatin (0.0096 μM to 30 μM) for 48 h, after which cell viability was assessed. The data points represent averages of two replicates, with the curve showing the mean ± SEM. C In vitro clonogenic assay. A549 or A549/DDP cells were treated with DMSO or various concentrations of cisplatin for 48 h. After treatment, the cells were cultured for an additional 11–14 days without drugs, fixed with paraformaldehyde, and stained with crystal violet. Colonies were imaged via an inverted microscope. D The colonies were counted via ImageJ software. Colonies with more than 50 cells were scored via ImageJ. The experiments were conducted in triplicate (n = 3). E, F A549 and A549/DDP cells were treated with cisplatin for 48 h and then stained with propidium iodide (PI). Immunofluorescence and flow cytometry were performed to compare the degree of cell death following cisplatin treatment. The error bars represent the standard deviations of three replicates. Analysis was performed via unpaired t-tests, with ****p < 0.0001 relative to the control or differently treated groups.