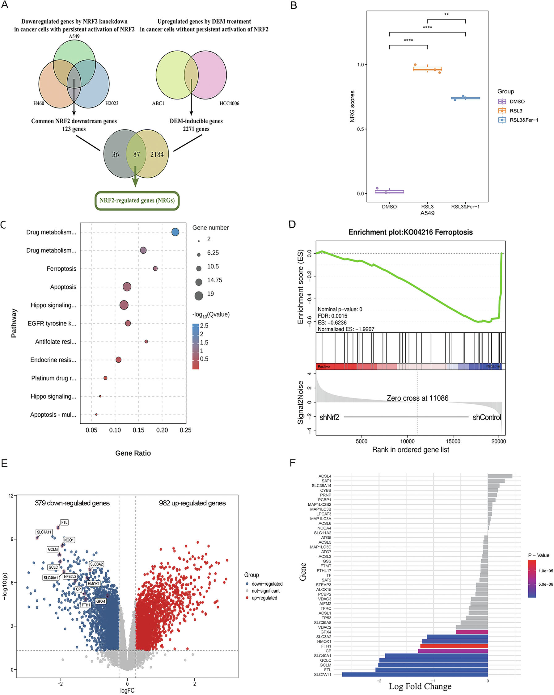
Fig. 5: Profiling of Nrf2-regulated transcriptional networks and modulation of ferroptosis in lung cancer cells.

A A conserved Nrf2 activity signature in lung cancer cells identified through a comprehensive multi-dataset analysis (GSE118841: Nrf2 knockdown; GSE118842: Nrf2 activation). B Single-sample Gene Set Enrichment Analysis (ssGSEA) demonstrating dynamic NRG scores across different treatment groups (DMSO, RSL3, and RSL3 combined with Fer-1) based on the dataset (GSE247883). C–F RNA sequencing analysis of A549/DDP cells subsequent to Nrf2 knockdown. C Bubble plot illustrating KEGG enrichment analysis of pathways significantly altered in the control and Nrf2-knockdown groups. D GSEA based on the KEGG database revealed significant differences in a set of genes related to ferroptosis pathways between the control and Nrf2-knockdown groups. E Volcano plot depicting genes that were differentially expressed between the control and Nrf2-knockdown groups. Genes with a false discovery rate (FDR) parameter below 0.05 and an absolute fold change ≥2 were deemed differentially expressed. F Bar chart created with the ggplot2 (v.3.5.1) package highlighting the top 10 downregulated genes relatated to ferroptosis following Nrf2 knockdown.