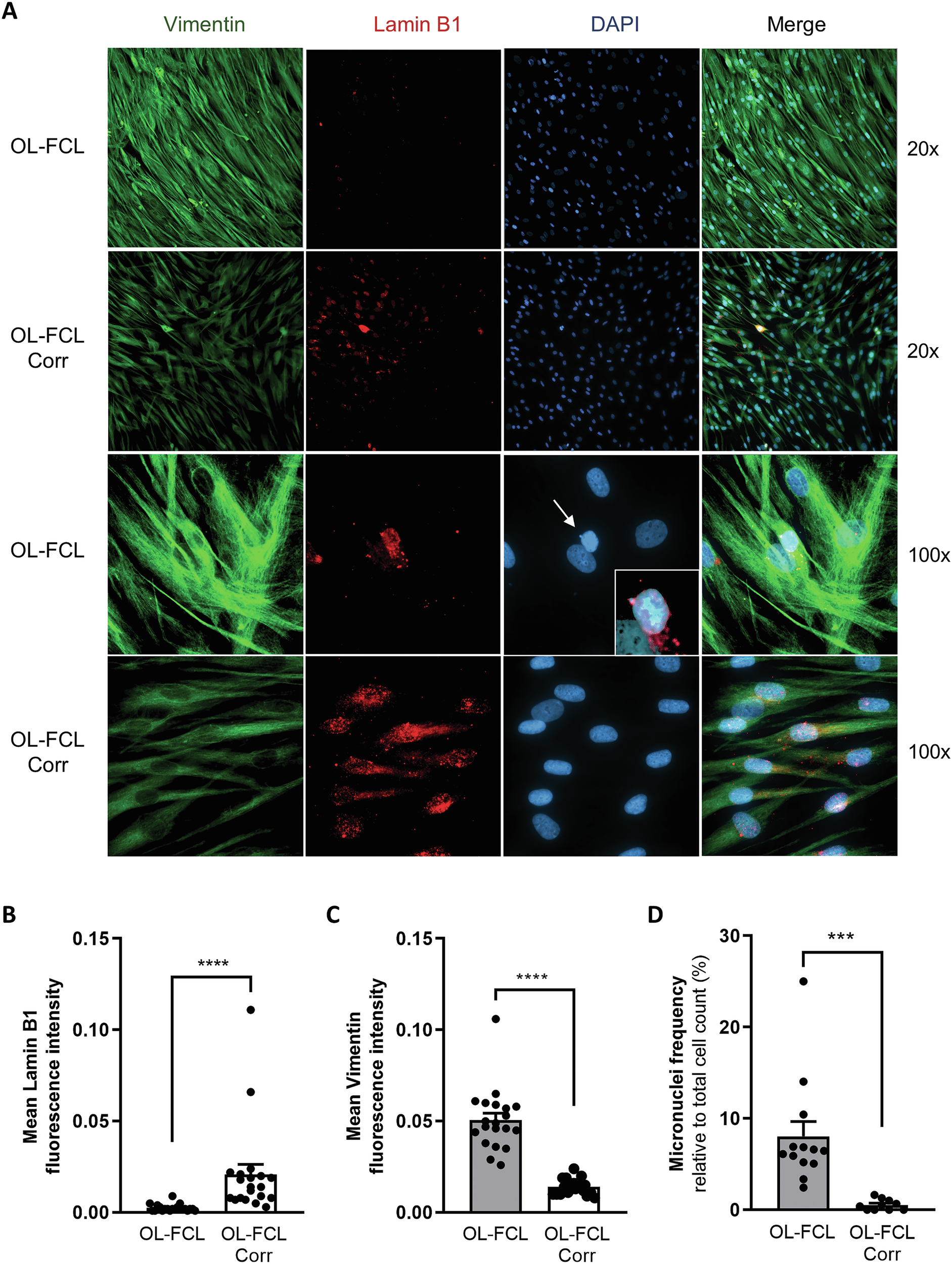
Fig. 6: FA-A fibroblasts are characterized by reduced lamin B1, increased vimentin and formation of numerous micronuclei.

Immunofluorescence staining of isogenic FANCA-mutant (OL-FCL) and FANCA-corrected (OL-FCL-Corr) fibroblasts for vimentin (green), lamin B1 (red) and DAPI (blue) (A). Quantification of fluorescence intensity of lamin B1 (B, n = 20) and vimentin (C, n = 20). Frequency of micronuclei in OL-FCL and OL-FCL-Corr fibroblasts was evaluated, counting almost 50 cells per field (D, n = 10 fields). Data are mean ± SEM. The Shapiro-Wilk test was used to calculate normality, followed as appropriate by a nonparametric Mann–Whitney test (B, C) or parametric t test (D) (***p < 0.001; ****p < 0.0001).