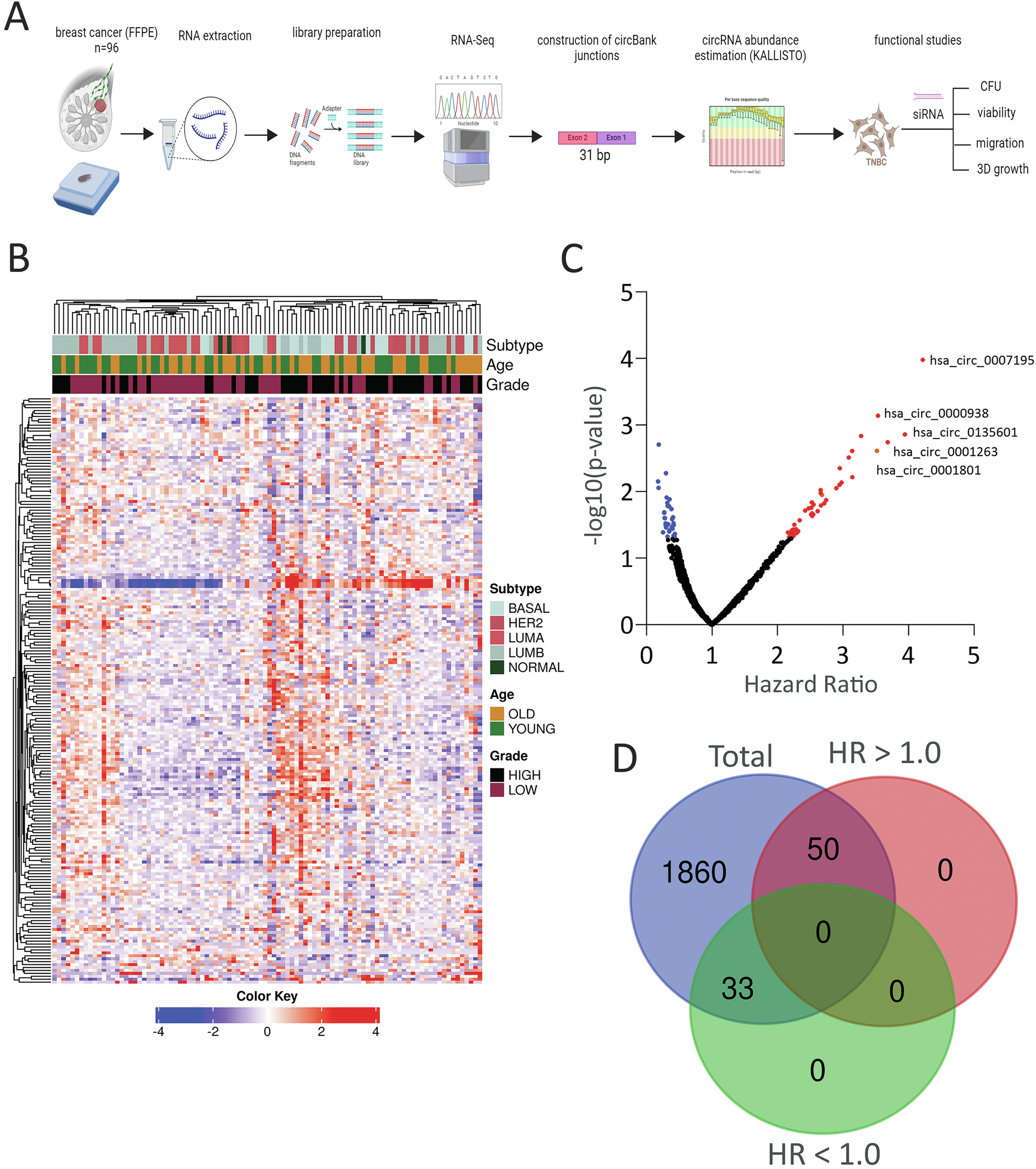
Fig. 1: CircRNA profiling of breast cancer and survival analysis.

A Schema illustrating the overall study design. B Heatmap showing clustering of breast cancer (n = 96) in relation to breast cancer subtypes, tumor grade, and age based on circRNA expression. C Volcano plot displaying circRNAs associated with worse (red) or better (blue) prognosis based on relapse-free survival (RFS) analysis. X-axis represents hazard ratio (HR), and y-axis represents -log10 p-value. Top five circRNAs correlating with worse prognosis are labeled. D Venn diagram showing the number of circRNAs linked to worse (HR > 1.0) and better (HR < 1.0) prognosis (p < 0.05) among total expressed circRNAs in the cohort.