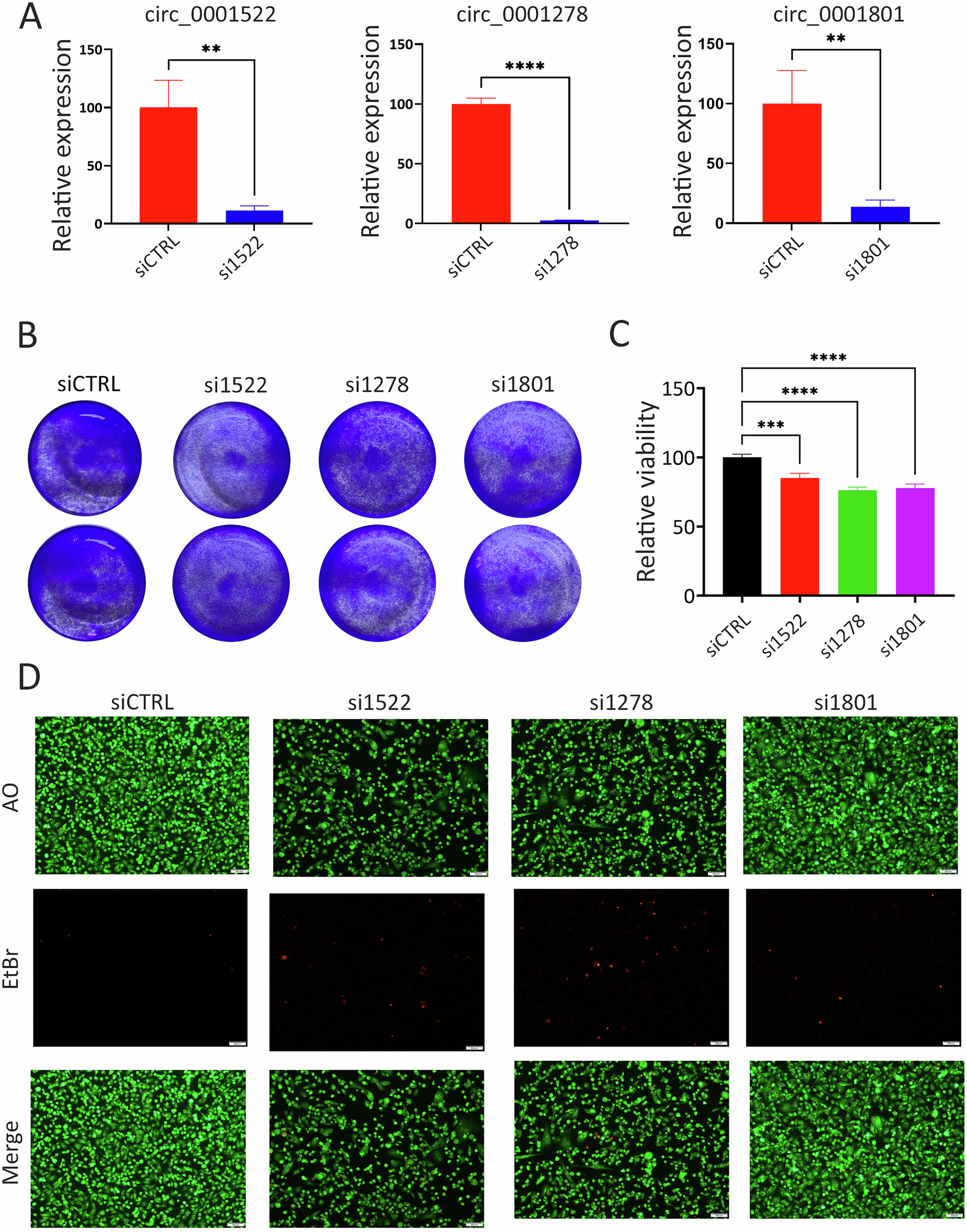
Fig. 4: Functional consequences of circRNA knockdown on TNBC proliferation and viability.

A Efficient knockdown of circ_0001522, circ_0001278, and circ_0001801 using siRNAs targeting the respective backsplice junctions. Data are shown as mean ± SEM, n = 9. B Representative images from colony-forming unit (CFU) assay demonstrating suppression of CFU potential in MDA-MB-231 cells by siRNA-mediated silencing of circ_0001522, circ_0001278, and circ_0001801. Two technical replicas images are shown for each condition. C Quantification of MDA-MB-231 CFU potential following depletion of the indicated circRNAs. Data are shown as mean ± SEM, n = 18 from three independent experiments. D Representative images showing AO (upper panel), EtBr (middle panel), and merged (lower panel) staining in MDA-MB-231 cells transfected with siControl (siCTRL), siCirc_0001522 (si1522), siCirc_0001278 (si1278), and siCirc_0001801 (si1801). **p < 0.005, ***p < 0.0005, ****p < 0.00005.