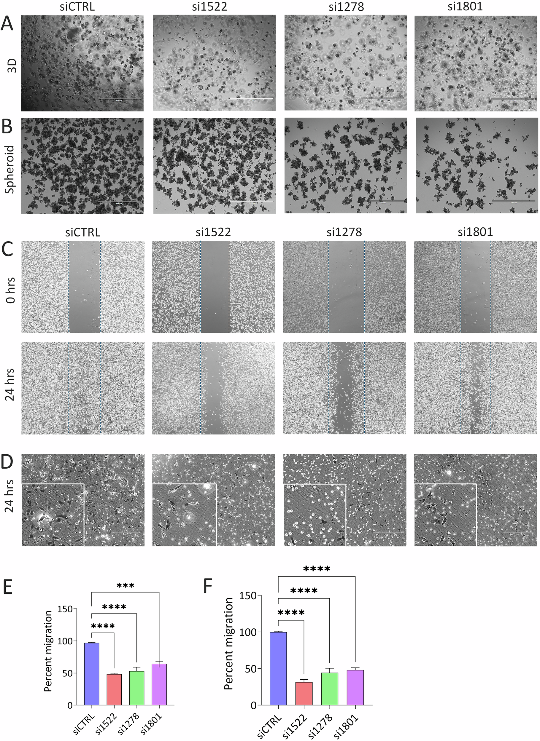
Fig. 5: Targeted depletion of circ_0001522, circ_0001278, and circ_0001801 inhibits 3D growth and cell migration in TNBC.

A Representative images showing suppression of MDA-MB-231 cell growth in 3D Matrigel cultures following depletion of the indicated circRNAs. B Representative images showing spheroid formation in MDA-MB-231 cells after depletion of circ_0001522, circ_0001278, and circ_0001801 compared to siCTRL cells. Migration assays showing reduced migration potential of TNBC cells upon circRNA depletion, assessed by wound healing (C) and Boyden chamber (D) assays. Quantification of migration from wound healing (E) and Boyden chamber (F) assays. Data are shown as mean ± SEM, n = 3. ***p < 0.0005, ****p < 0.00005.