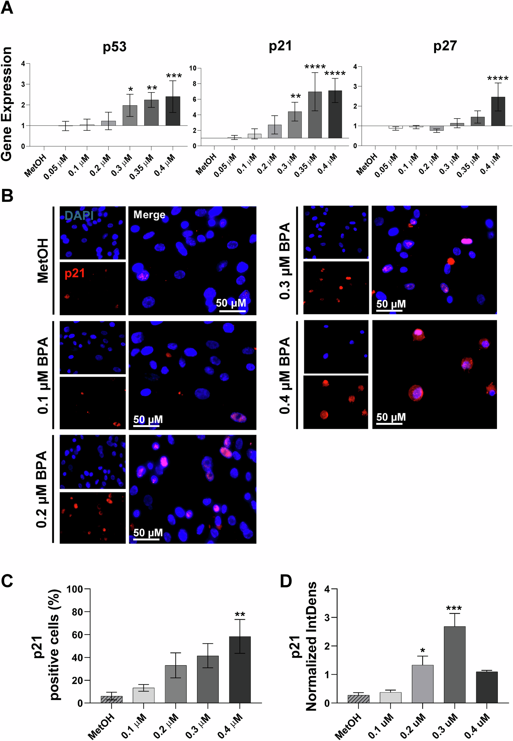
Fig. 4: Investigation of cell cycle gene expression in hAMSC after 24 h of exposure to increasing BPA concentrations.

Expression of p53, p21 and p27 cell-cycle regulating genes was analysed by RT-PCR 24 h after exposure to increasing BPA concentrations (0.05, 0.1, 0.2, 0.3, 0.35 and 0.4 μM). Results are presented as fold-change relative to control conditions (MetOH) (A). Furthermore, p21 protein expression and its nuclear translocation in hAMSC were assessed 24 h after exposure to increasing BPA concentrations (0.1, 0.2, 0.3, and 0.4 μM) using immunofluorescence analysis. Pictures were acquired at ×20 magnification (scale bar, 50 μm) (B). p21-positive cells were identified by a rosy-red signal, while nuclei were stained with DAPI (blue). The total number of p21 positive cells was quantified and is reported in (C). Fluorescence intensity of p21, measured as Normalized Integrated Density, is presented in (D). Histograms represent the mean values ± standard deviation from n = 4 (A) and n = 3 (B) independent experiments. Statistical analysis was performed versus the control condition represented by the MetOH: p < 0.01(**), p < 0.001(***), p < 0.0001(****).