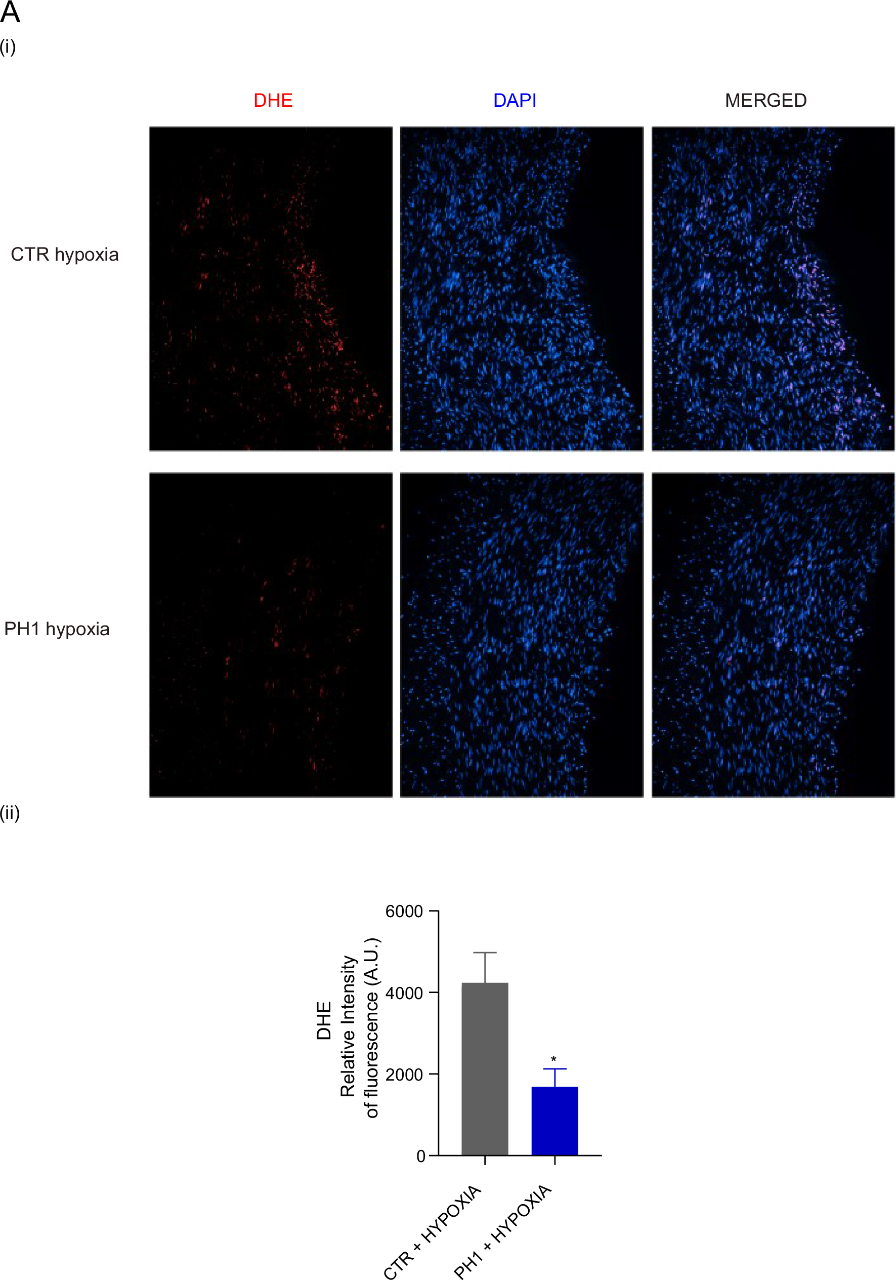
Fig. 3: PH1 reduces vascular ROS in hypoxia.

In A (i), representative images of ROS-positive cells stained with DHE, and the nucleus stained with DAPI. Quantification (ii) shows the red fluorescence (DHE) intensity in vessels under hypoxia conditions. Data are the mean of 3 independent experiments ± SEM. *p < 0,05 unpaired test t-Student.