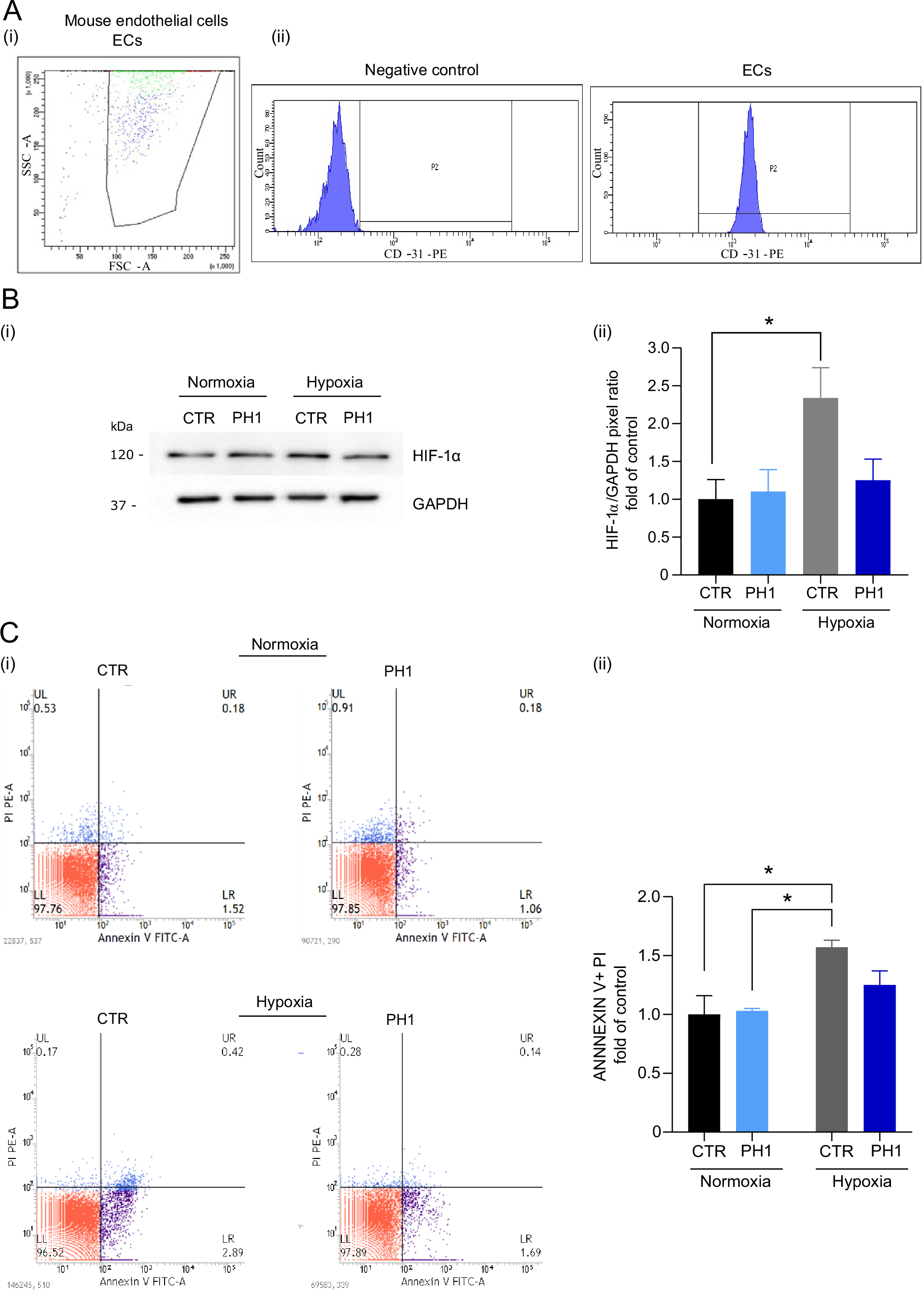
Fig. 4: GRK2 limits hypoxia-induced cell death.

In A, a representative image of CD31-positive cells demonstrating a high purity of ECs isolation. In B, the representative immunoblot shows (i) the expression of Hypoxia-inducible factor 1-alpha (HIF-1-α). Glyceraldehyde 3-phosphate dehydrogenase (GAPDH) is a loading control in CTR and PH1-treated cells in normoxic and hypoxic conditions. The molecular markers are indicated on the left. Quantification (ii) shows band pixels between HIF-1-α and GAPDH as fold of control (mean ± SEM of at least 3 independent experiments). Two-way ANOVA, *p < 0.05. In C, Annexin V/PI assay shows apoptotic levels in CTR and PH1-treated cells in normoxic and hypoxic conditions, with the representative plot (i). Histograms show (ii) the mean quantification ± SEM of apoptotic annexin V-positive cells (expressed as fold of control). Data are the mean ± SEM of at least 3 independent experiments. Two-way ANOVA, *p < 0.05.