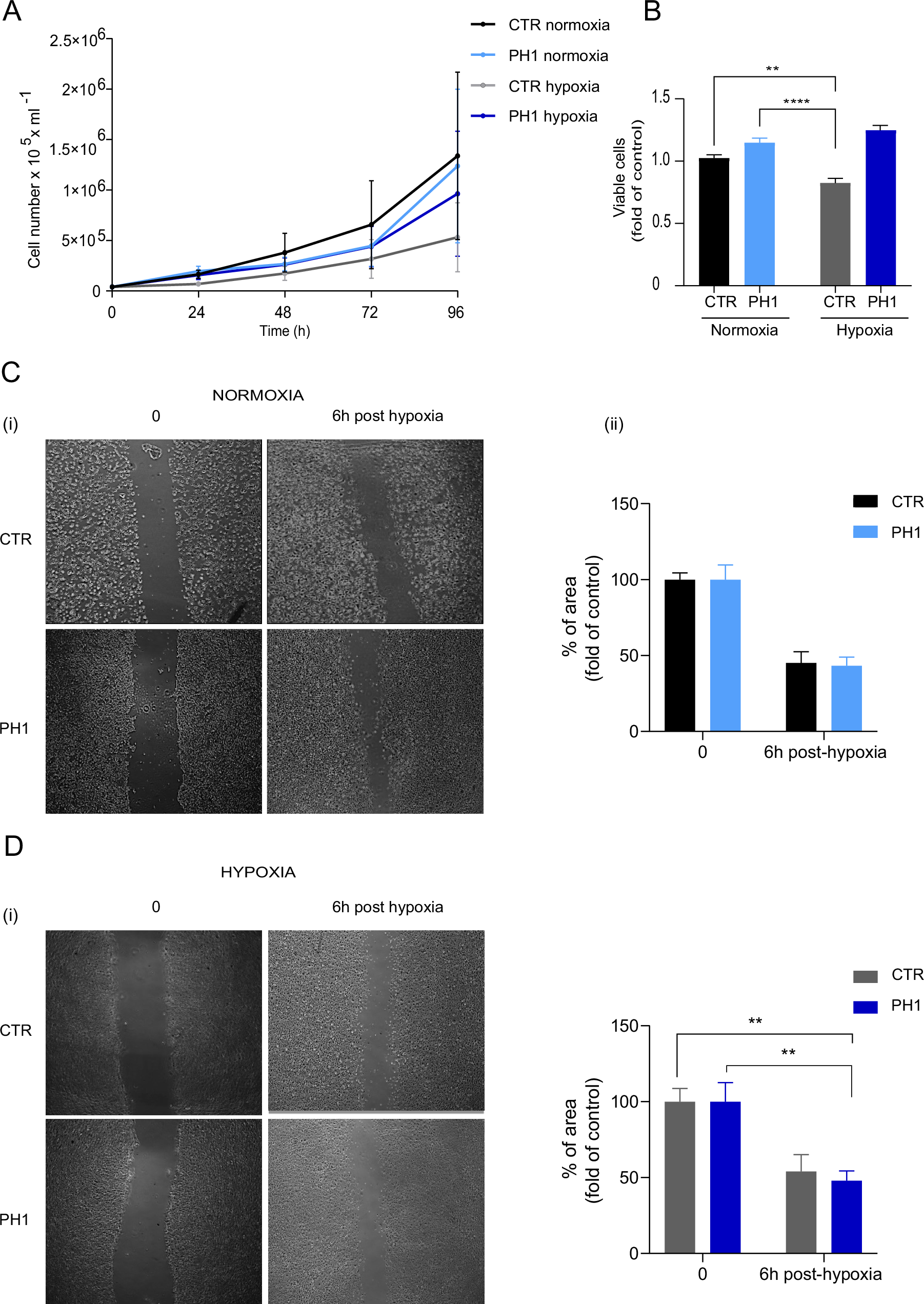
Fig. 5: GRK2 preserves viability and promotes migration.

In A, the growth curve of CTR and PH1-treated cells in normoxic and hypoxic conditions. Cells are detached and counted at 0, 24, 48, and 96 h. Data are the mean ± SEM of 3 independent experiments. In B, quantitative analysis of cell viability from the CCK-8 assay in normoxic and hypoxic conditions. The histograms represent the mean ± SEM of at least three independent experiments. In C, D, scratch test (i) demonstrates cell migration in CTR and PH1-treated cells in normoxic and hypoxic conditions, respectively. Histograms show (ii) the mean quantification of wound healing expressed as % of the area at 0 and 6 h post-hypoxia. Data are the mean ± SEM of at least 3 independent experiments. Two-way ANOVA, *p < 0.05.