Fig. 2: Comprehensive analyses of differentially expressed genes caused by Sbno1 knockouts.
From: Strawberry notch 1 safeguards neuronal genome via regulation of Yeats4 expression

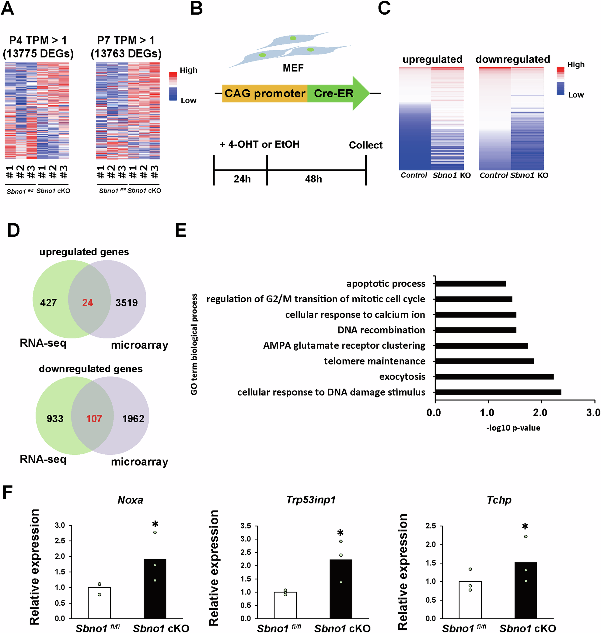
A Heatmaps visualizing results of RNA-seq comparing gene expression between control and Sbno1 cKO cortices at P4 and P7. Triplicate biological samples for each genotype were examined. n = 3. B Schematic diagram of the CAG-CreER construct. Upon tamoxifen treatment, exon 3 of Sbno1 gene is excised, resulting in a frameshift producing non-functional protein. C Heatmaps visualizing results of microarray comparing control and Sbno1 cKO mouse embryonic fibroblasts. D Venn diagrams depicting upregulated and downregulated genes shared by Sbno1 cKO in the cortices and embryonic fibroblasts. E GO enrichment analysis of overlapping DEGs, with biological processes determined by DAVID. F Relative gene expression levels of apoptotic factors in control and Sbno1 cKO cortices at P7 examined by qPCR; n = 3 p < 0.05.