Fig. 5: Yeats4 functions downstream of Sbno1 in neuronal survival.
From: Strawberry notch 1 safeguards neuronal genome via regulation of Yeats4 expression

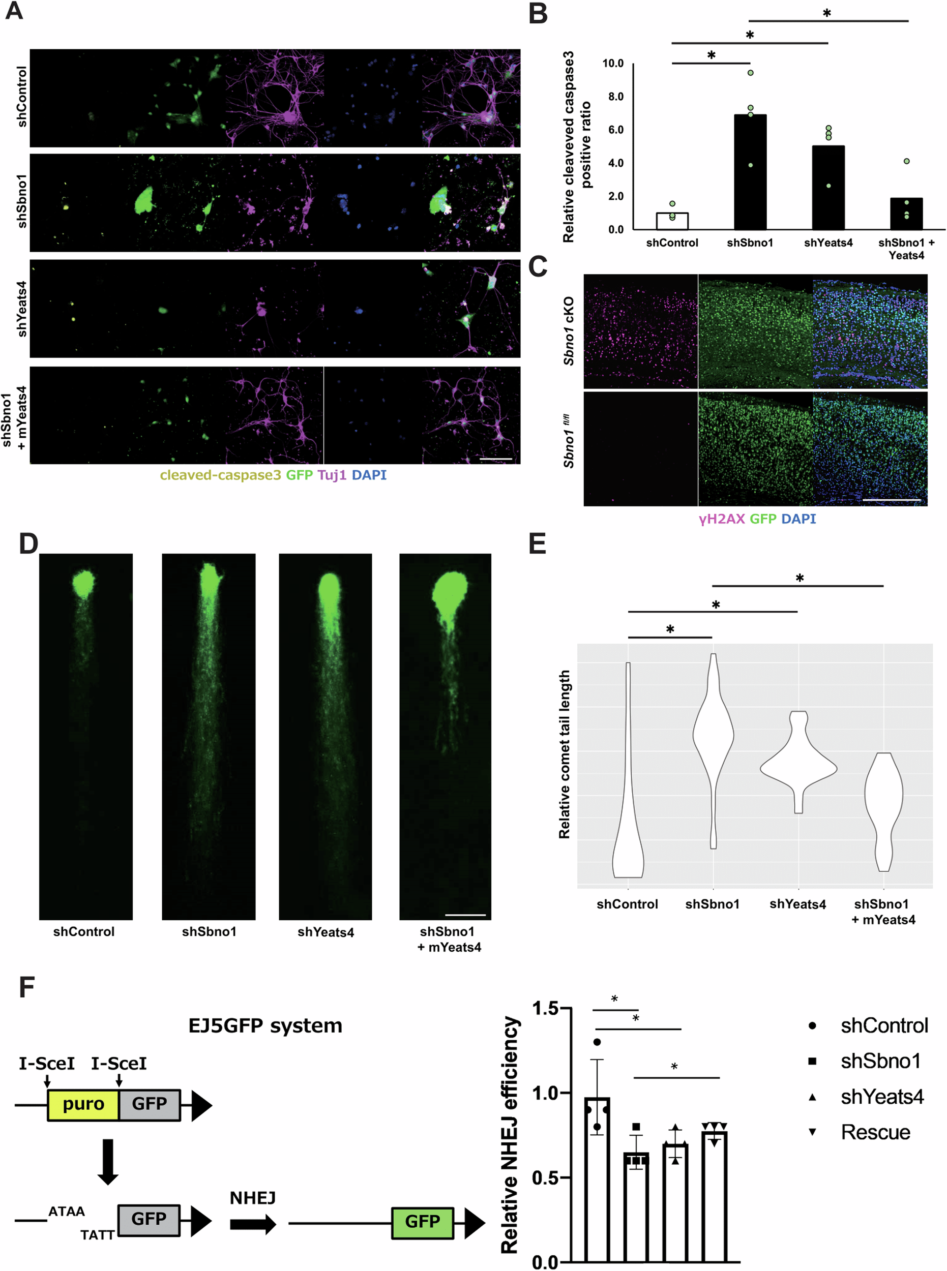
A Expression of cleaved caspase-3 (CC-3; yellow) was examined in primary neuron cultures transfected with shRNA-control, shRNA-Sbno1, shRNA-Yeats4, or sh-Sbno1 and Yeats4 overexpression plasmids. Neurons were identified by Tuj1 expression (magenta) and transfected cells were marked by GFP expression (green). Scale bar = 100 μm. B Ratios of CC-3-positive cells in GFP expressing cells relative to that of the control experiment (shControl). Five fields were randomly selected for each culture, and data from three cultures were averaged. Statistical significance was determined by two-tailed Welch’s t-tests. n = 4 p < 0.05. C γH2AX expression was prominently increased in the Sbno1 cKO cortex than that in control cortex at P7 Scale bar = 250 μm. D Comet assay of neurons transfected with shRNA-control, shRNA-Sbno1, shRNA-Yeats4, or sh-Sbno1 and Yeats4 overexpression plasmids. Scale bar = 50 μm. E Relative comet tail lengths are shown by violin plot. Statistical significance was determined by two-tailed Welch’s t-tests. shControl: n = 26, shSbno1: n = 31, shYeats4: n = 25, shSbno1 + mYeats4: n = 24, p < 0.05. F The right panel is schematic explanation of pEJ5 reporter assay. DSBs are induced by overexpression of the restriction enzyme (I-SceI), and GFP is expressed when DSBs are repaired by NHEJ. The left panel shows quantitative comparison of GFP expression detected by flow cytometry. n = 4 p < 0.05.