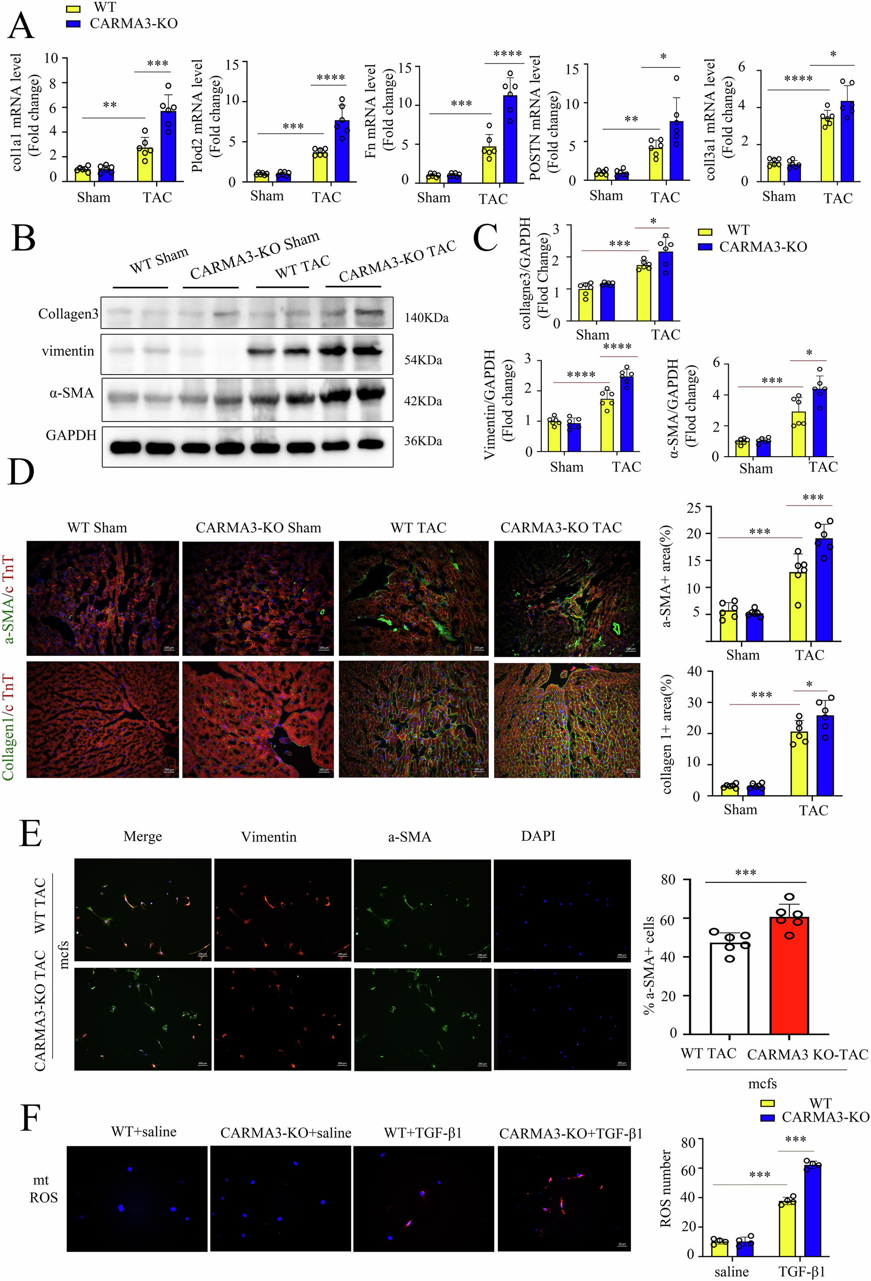
Fig. 3: CARMA3 deficiency promotes myofibroblast activation under pressure overload.
From: The role of CARMA3 in regulating fibrosis to prevent hypertrophic cardiomyopathy

A mRNA levels of Col1a1, Col3a1, Fn, POSTN and Plod2 of mice heart after TAC or Sham, n = 6, per group. B, C Western Blot of collagen3, vimentin and α-SMA in mice heart after TAC was performed with GAPDH as a loading control, n = 6, per group. D Representative immunostaining images for α-SMA (green), collagen1 (green), and cTNT (red) in the heart after TAC. Magnification 200×, n = 6, per group. E Representative immunostaining images for α-SMA (green) and vimentin (red) in primary fibroblast from mice heart after TAC. Magnification 100×, n = 6, per group. F Representative immunostaining images for mtROS (red) in primary fibroblast with TGF- β1. Magnification 400×. n = 4, per group, *P < 0.05, **P < 0.01, ***P < 0.001, ****P < 0.0001.