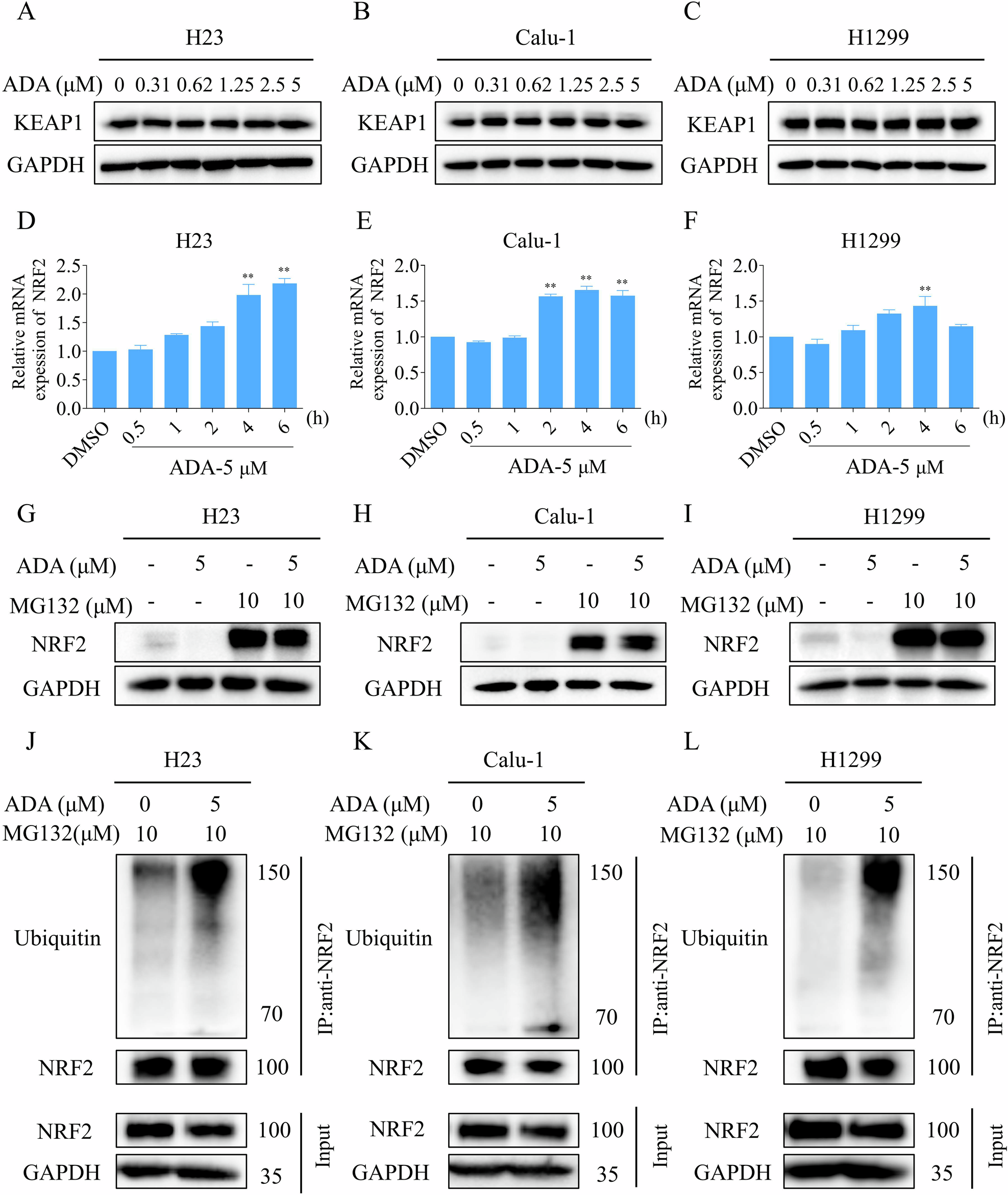
Fig. 3: ADA treatment promoted the ubiquitination of NRF2 in NSCLC cells.

A–C H23, Calu-1, and H1299 cells were exposed to ADA for 1 h, followed by Western blot to assess the expression of KEAP1 and GAPDH. D–F H23, Calu-1, and H1299 cells were exposed to ADA (5 μM) for specified durations, followed by qRT-PCR analysis to assess the mRNA levels of NRF2. G–I H23, Calu-1, and H1299 cells were pre-incubated with MG132 (10 μM) for 5 h. Subsequently, the expression of NRF2 and GAPDH was assessed by Western blot after treatment with ADA (5 μM) for 1 h. J–L H23, Calu-1, and H1299 cells were pre-incubated with MG132 (10 μM) for 5 h, followed by treatment with ADA (5 μM) for 1 h. The ubiquitination of NRF2 was assessed using an immunoprecipitation assay. **p < 0.01, as determined by One-way ANOVA.