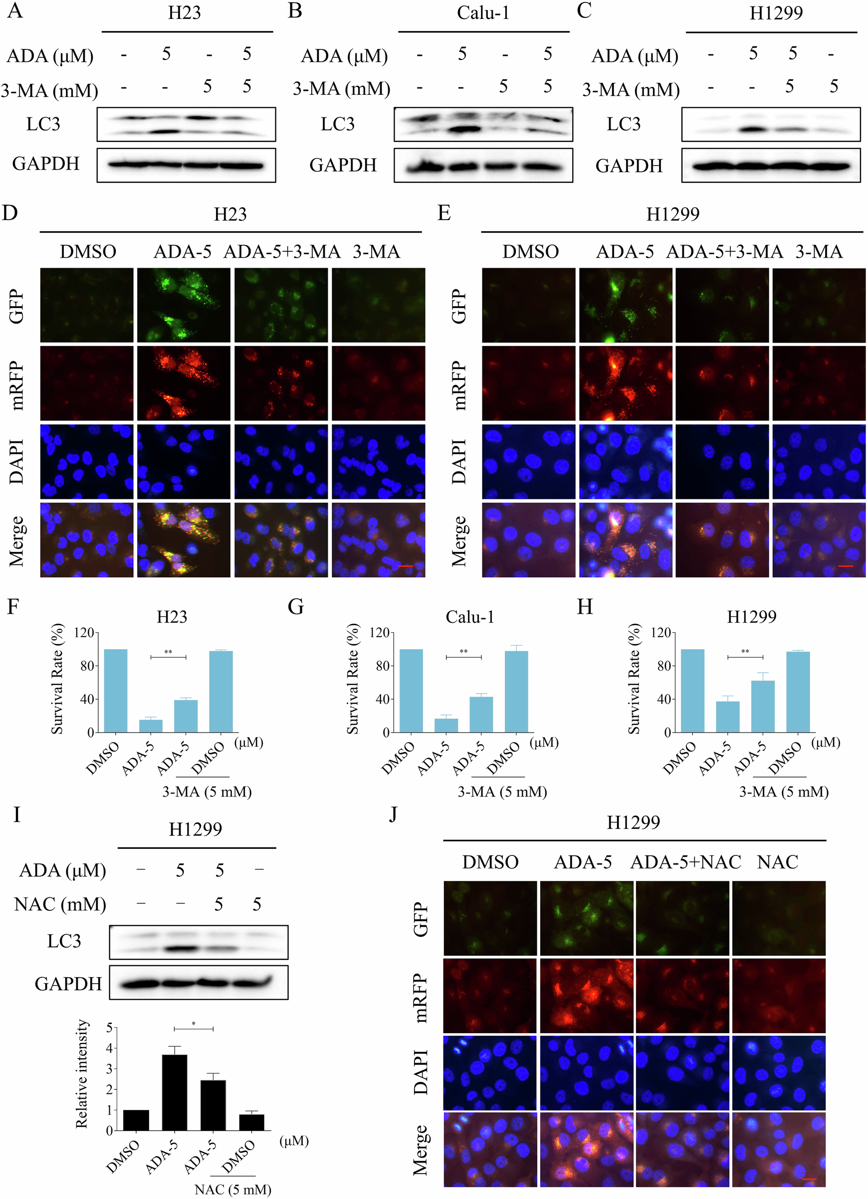
Fig. 7: The induction of autophagy by ADA is crucial for its antitumor activity.

A–C H23, Calu-1, and H1299 cells were pre-incubated with 3-MA for 1 h, the expression levels of LC3 and GAPDH were detected after treatment with ADA (5 μM) for 1 h. D, E H23 and H1299 cells were transfected with lentivirus and then pre-incubated with 3-MA for 1 h, images were captured using a fluorescence microscope after treatment with ADA (5 μM) for 9 h. F–H H23, Calu-1 and H1299 cells were pre-incubated with 3-MA for 1 h, the cell survival rate was detected after treatment with ADA (5 μM) for 24 h. I H1299 cells were pre-incubated with NAC for 1 h, the expression levels of LC3 and GAPDH were detected after treatment with ADA (5 μM) for 1 h. J H1299 cells were transfected with lentivirus and then pre-incubated with NAC for 1 h, images were captured using a fluorescence microscope after treatment with ADA (5 μM) for 9 h. Scale bar = 25 μm. *p < 0.05, **p < 0.01, as determined by One-way ANOVA.