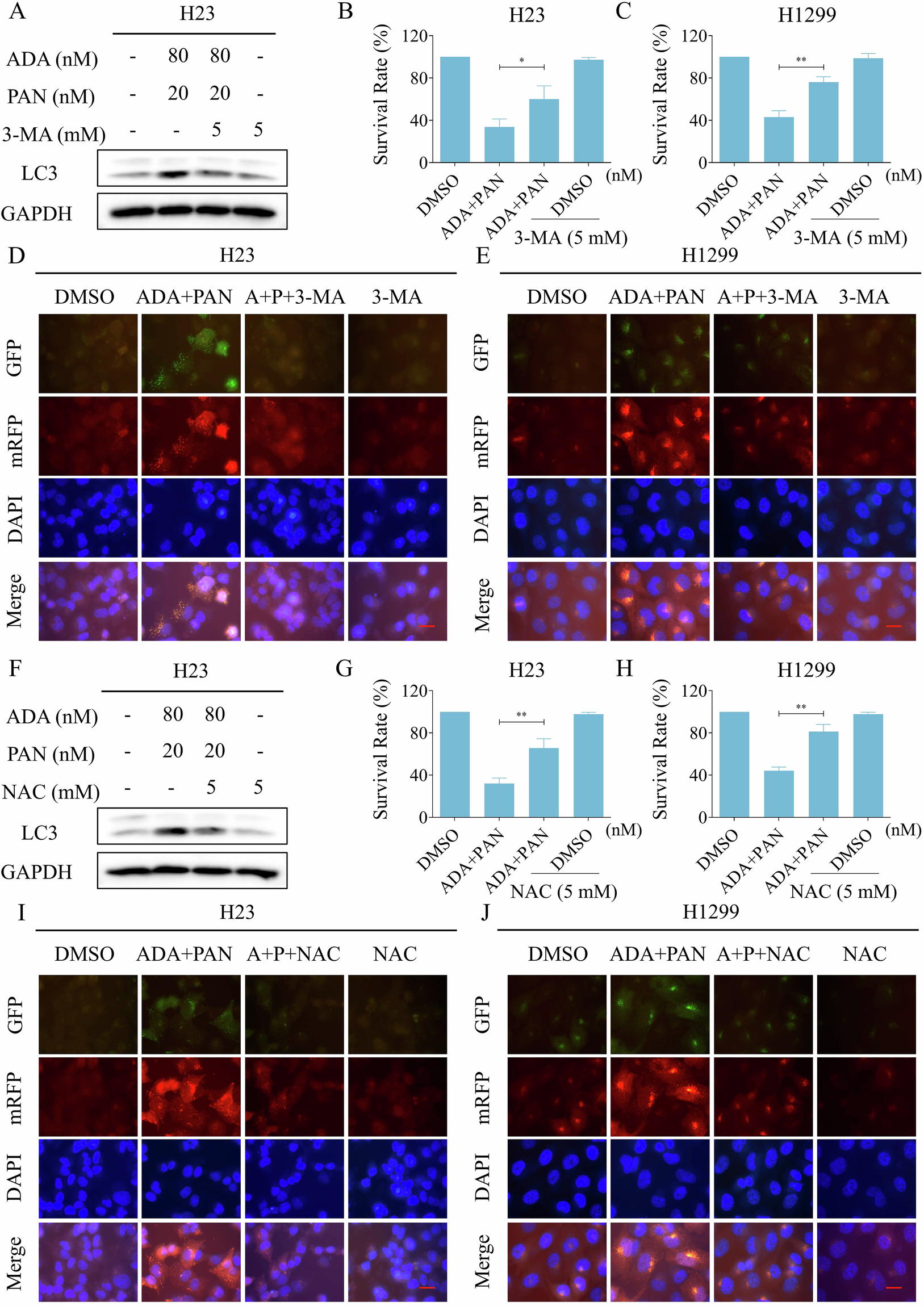
Fig. 9: The induction of autophagy by the combination is critical for its antitumor activity.

A H23 cells were pre-incubated with 3-MA for 1 h, the expression of LC3 and GAPDH was detected by Western blot after treated with a combination of ADA (80 nM) and PAN (20 nM) for 9 h. B, C H23 and H1299 cells were pre-incubated with 3-MA for 1 h, the cell survival rate was evaluated after treatment with ADA (80 nM for H23 cells, 160 nM for H1299 cells) and PAN (20 nM for H23 cells, 100 nM for H1299 cells) for 24 h. D, E H23 and H1299 cells were transfected with lentivirus and then pre-incubated with 3-MA for 1 h, images were captured using a fluorescence microscope after treatment with ADA (80 nM for H23 cells, 160 nM for H1299 cells) and PAN (20 nM for H23 cells, 100 nM for H1299 cells) for 9 h. F H23 cells were pre-incubated with NAC for 1 h, the expression levels of LC3 and GAPDH were detected by Western blot after treatment with ADA (80 nM) and PAN (20 nM) for 9 h. G, H H23 and H1299 cells were pre-incubated with NAC for 1 h, the cell survival rate was assessed after treatment with ADA (80 nM for H23 cells, 160 nM for H1299 cells) and PAN (20 nM for H23 cells, 100 nM for H1299 cells) for 24 h. I, J H23 and H1299 cells were transfected with lentivirus and then pre-incubated with NAC for 1 h, images were captured using a fluorescence microscope after treatment with ADA (80 nM for H23 cells, 160 nM for H1299 cells) and PAN (20 nM for H23 cells, 100 nM for H1299 cells) for 9 h. Scale bar = 25 μm. *p < 0.05, **p < 0.01, as determined by One-way ANOVA.