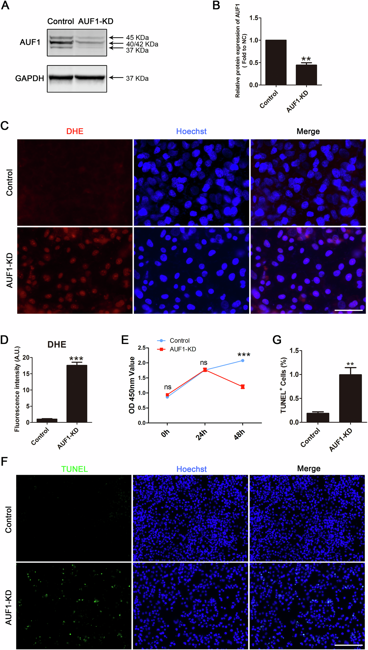
Fig. 5: Silencing AUF1 gene caused excessive oxidative stress and cell apoptosis in HTR8/SVneo cells.
From: DCTPP1 regulates oxidative stress homeostasis via AUF1 in human villous trophoblasts

A The band of AUF1 knockdown efficiency was measured using western blotting. B Relative protein expression of AUF1. C ROS production was determined using the DHE assay and immunofluorescence images were shown, scale bar = 50 μm. D Quantification of DHE fluorescence intensity in control and AUF1-KD groups. E CCK-8 assay for HTR8/SVneo cell in control and AUF1-KD groups. F TUNEL staining for HTR8/SVneo cells in control and AUF1-KD groups. DNA was stained with Hoechst, scale bar = 200 μm. G The percentage of TUNEL-positive cells. ns: no significance, **P < 0.01, and ***P < 0.001.