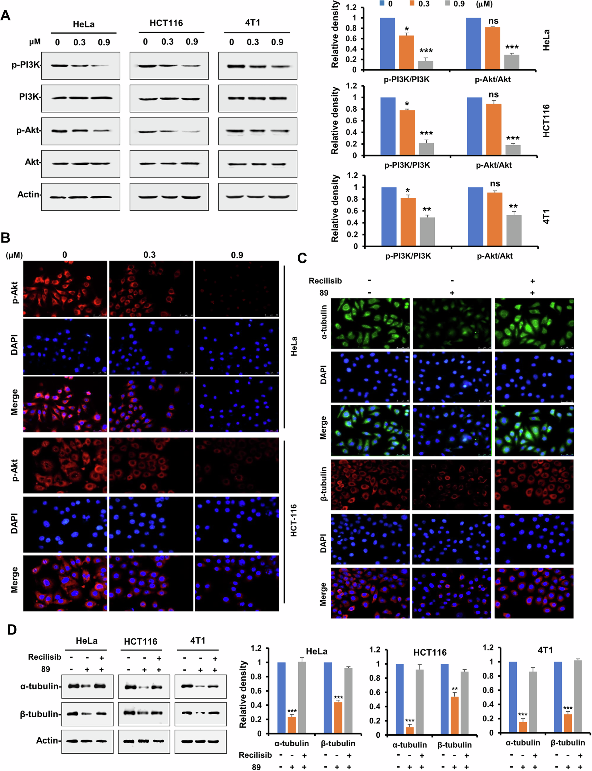
Fig. 6: Compound 89 regulated microtubule stability via inhibiting PI3K/Akt signaling pathway.

A HeLa, HCT116 and 4T1 cells were treated with indicated concentrations of 89, and the expressions of key proteins of PI3K/Akt signaling were detected by Western immunoblotting assay with the indicated antibodies. B HeLa and HCT116 cells were treated with increasing concentrations of 89 for 24 h, and cells were stained for p-Akt (red) and the nucleus (blue) was stained with DAPI by immunofluorescence assay. C HeLa cells were pretreated with 89 (1.2 μM) for 12 h, then cells were treated with the PI3K activator recilisib (10 μM) for 12 h. Tubulin was stained with the anti-α-tubulin (green) and anti-β-tubulin (red) antibodies, while the nucleus (blue) was stained with DAPI by immunofluorescence assay. D HeLa cells were pretreated with 89 (1.2 μM) for 12 h, and then cells were treated recilisib (10 μM) for 12 h, and the expressions of α-tubulin and β-tubulin were detected by Western immunoblotting assay with the indicated antibodies.