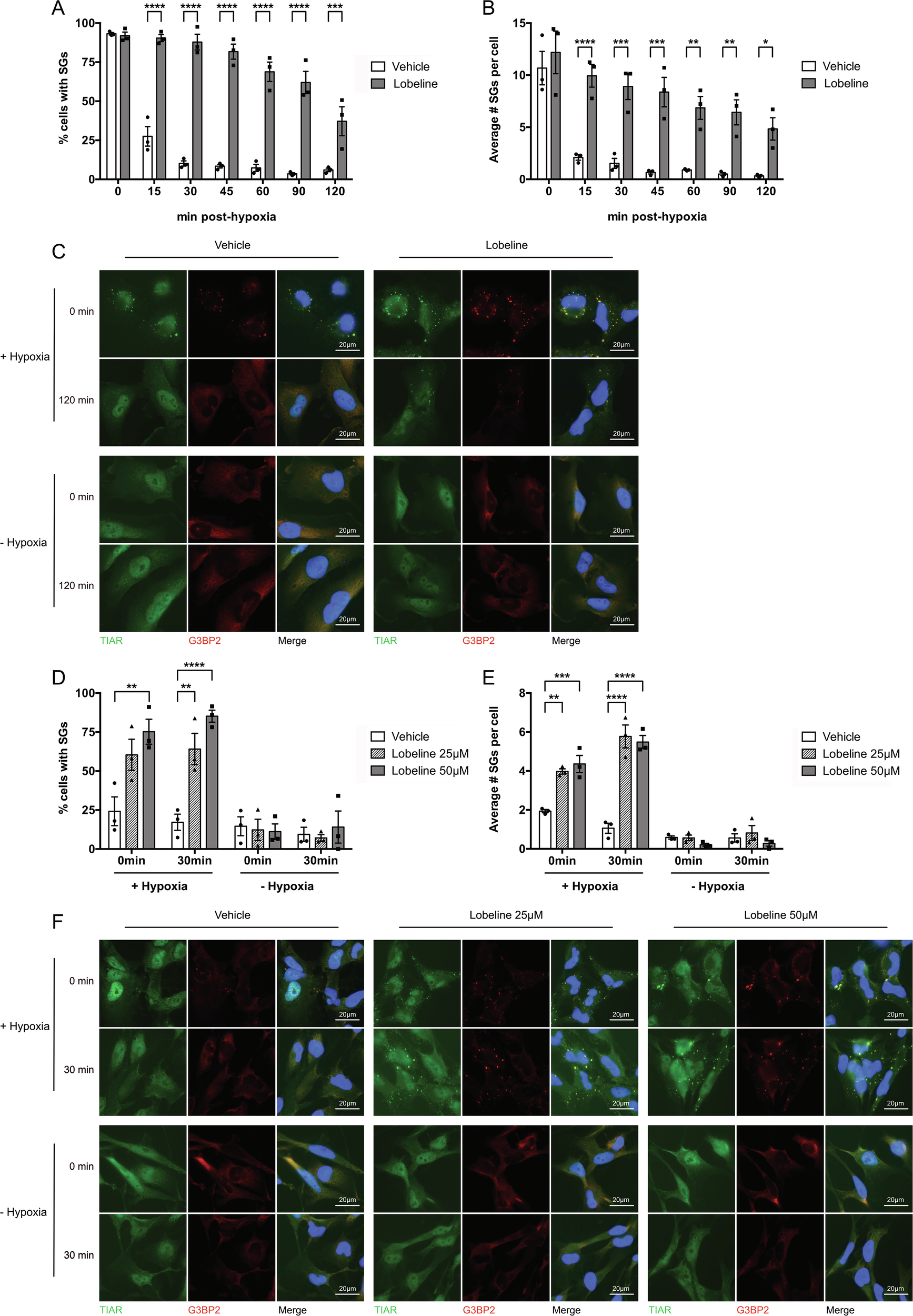
Fig. 2: Lobeline delays SG dissolution post-hypoxic release in both immortalized and primary human GBM cells.

A, B Human immortalized U251 GBM cells were treated with 50 μM lobeline or vehicle control for 1 h prior to a 2 h hypoxic incubation (<1% O2). At various times post-hypoxia (0–120 min) cells were fixed and stained for cellular membranes (WGA), SGs (TIAR and G3BP2) and nuclei (DAPI). Images were processed through a CellProfiler automated pipeline for quantification of A percent cells with SGs and B average number of SGs per cell (in those cells with SGs) based on correlative TIAR and G3BP2 immunostaining. Data are presented as the mean of biological replicates (N = 3) ± SEM, two-way ANOVA, Sidak’s multiple comparisons test *p < 0.05, **p < 0.01, ***p < 0.001, ****p < 0.0001. C Representative immunofluorescence of U251 cells from A, B at T = 0 min or 120 min ± hypoxia. D, E Human primary U3085 GBM cells were treated with either 25 μM or 50 μM lobeline or vehicle control (matched to 50 μM concentration) for 1 h prior to a 1 h incubation ± hypoxia (<1% O2). Cells were then fixed immediately (0 min) or after 30 min before being fixed and stained (as in A, B) for automated CellProfiler quantification of D percent cells with SGs and E average number of SGs per cell (in those cells with SGs). Data are presented as the mean of biological replicates (N = 3) ± SEM, two-way ANOVA, Tukey’s multiple comparisons test **p < 0.01, ***p < 0.001, ****p < 0.0001. F Representative immunofluorescence of U3085 cells from D, E at T = 0 min or 30 min ± hypoxia.