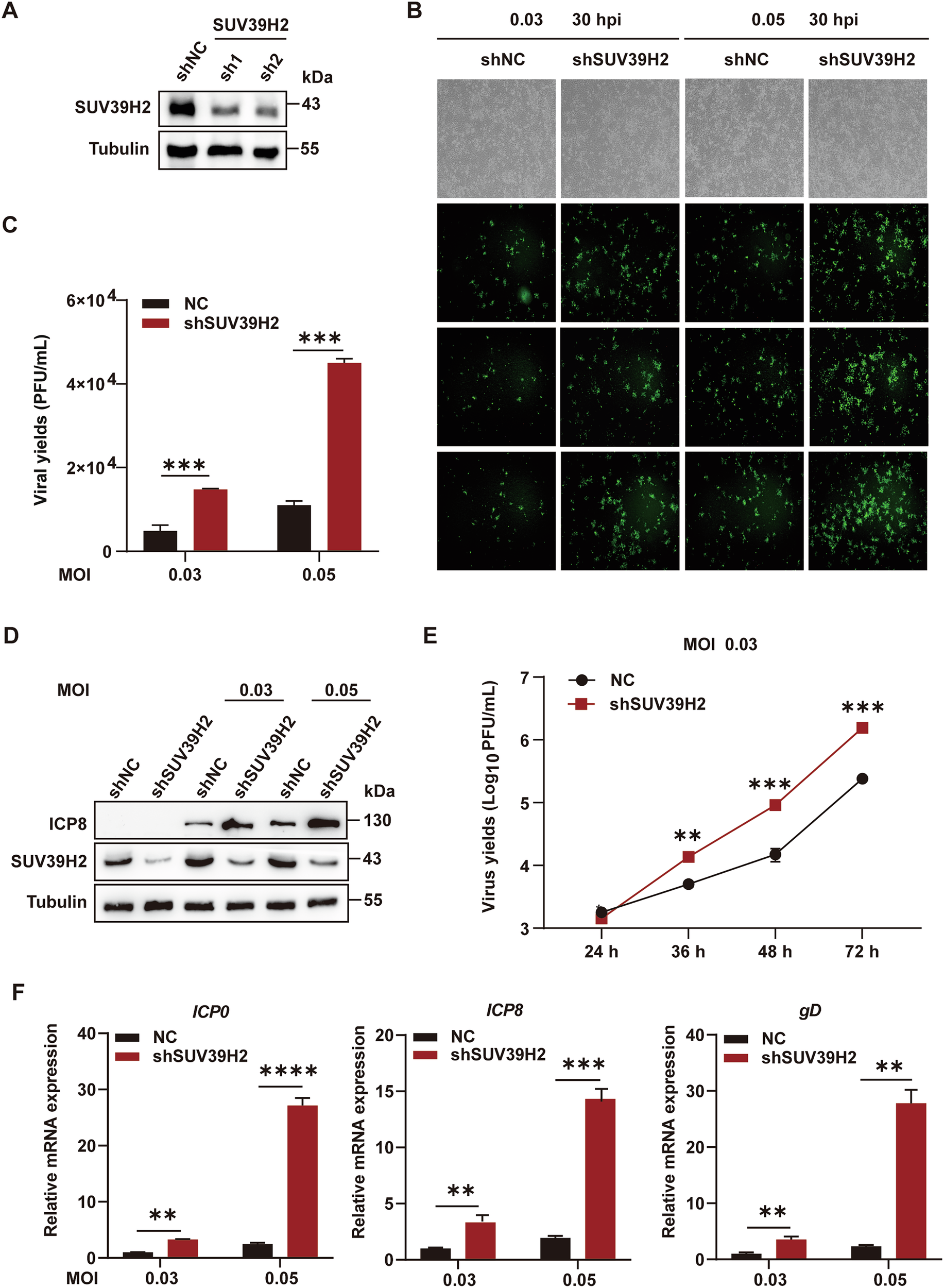
Fig. 2: Effects of SUV39H2 knockdown on oHSV-1 replication in SCC15 cells.

A Western blotting analysis demonstrated the efficiency of SUV39H2 knockdown in SCC15 cells following shRNA treatment. Tubulin was used as a loading control. B SCC15 cells were infected with oHSV-1 at MOIs of 0.03 and 0.05 and analyzed at 30 hpi. Fluorescence imaging of EGFP-positive cells showing the replication of oHSV-1. Bright-field images were also captured to observe corresponding morphological changes in the cells following viral infection. C Quantification of viral yields comparing SUV39H2 knockdown and NC groups. D Expression levels of viral proteins in SCC15 cells with and without SUV39H2 knockdown assessed by western blotting. Tubulin serves as a loading control. E Effect of SUV39H2 on oHSV-1 growth. SCC15 cells were infected with oHSV-1 at an MOI of 0.03. Viral particles from cell culture supernatants were collected at designated time points post-infection and quantified by titration on Vero cells. F mRNA levels of viral IE gene ICP0, E gene ICP8 and L gene gD in SCC15 cells were measured at 30 hpi with oHSV. Data are expressed as the mean ± SEM. **P < 0.01, ***P < 0.001,****P < 0.0001.