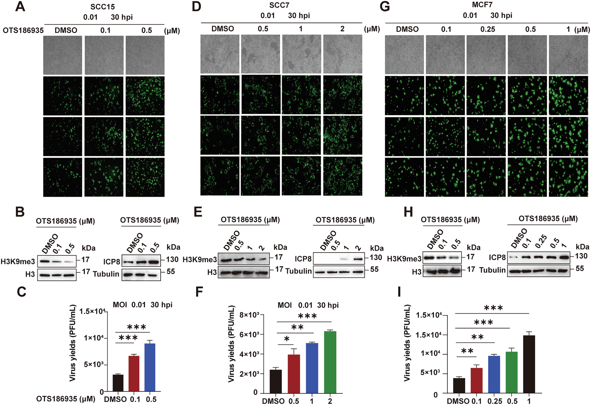
Fig. 3: Effects of SUV39H2 inhibitor OTS186935 on viral replication in vitro.

A, D, G Fluorescence imaging of viral replication in SCC15, SCC7 and MCF7 cells treated with OTS186935 at different concentrations for 24 h, followed by infection with oHSV-1 at an MOI of 0.01 for 30 h. B, E and H. Western blotting analysis confirmed the inhibitory activity of OTS186935 on SUV39H2 in SCC15, SCC7 and MCF7 cells and demonstrated viral protein expression in both SCC15 and SCC7 cells pre-treated with OTS186935, with tubulin used as the loading control. C, F, I Virus yields in SCC15, SCC7 and MCF7 cells pre-treated with OTS186935. Data are expressed as the mean ± SEM. *P < 0.05, **P < 0.01, ***P < 0.001, ****P < 0.0001.