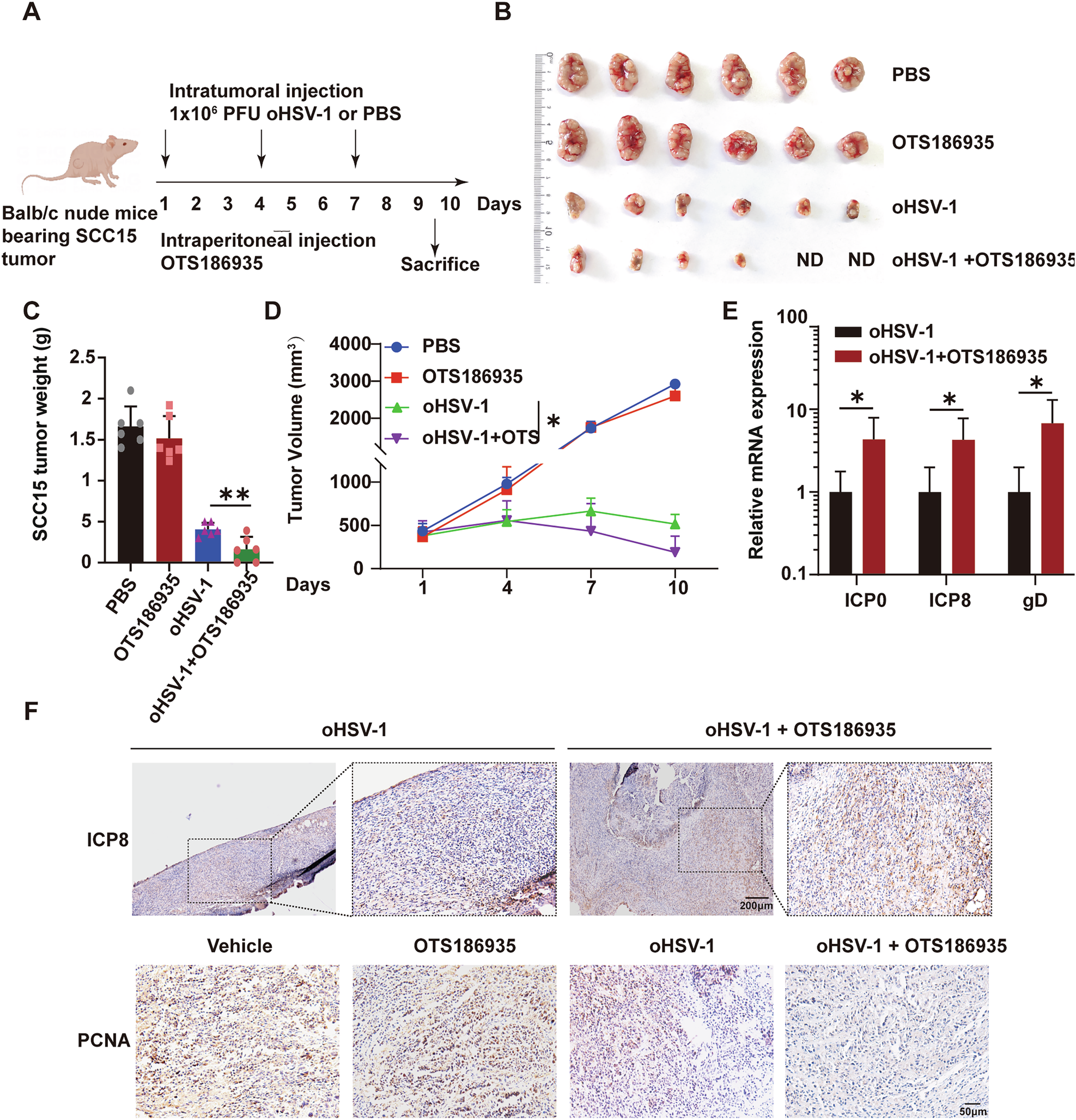
Fig. 4: The anti-tumor efficacy of combined treatment of oHSV-1 and OTS186935 in SCC15 tumors.

A The detailed description of the mouse study design is provided in the main text. B Mice were treated with PBS, OTS186935, oHSV-1, or a combination of oHSV-1 and OTS186935. On day 10 following the initial treatment, tumors were excised and photographed. ND: no detected. C Tumor weights were also measured on day 10. D Tumor volume was measured every two days for a consecutive 10 days and calculated using the formula: length × width² × 0.5. E Examination of viral mRNA levels in SCC15 tumors, n = 5. F IHC was employed to evaluate the levels of viral protein ICP8 in sections of xenografts tumor. Scale bar, 200 μm. Images of PCNA-positive cells (PCNA: a marker of cell proliferation). Scale bar, 50 μm. Data are expressed as the mean ± SEM. *P < 0.05, **P < 0.01.