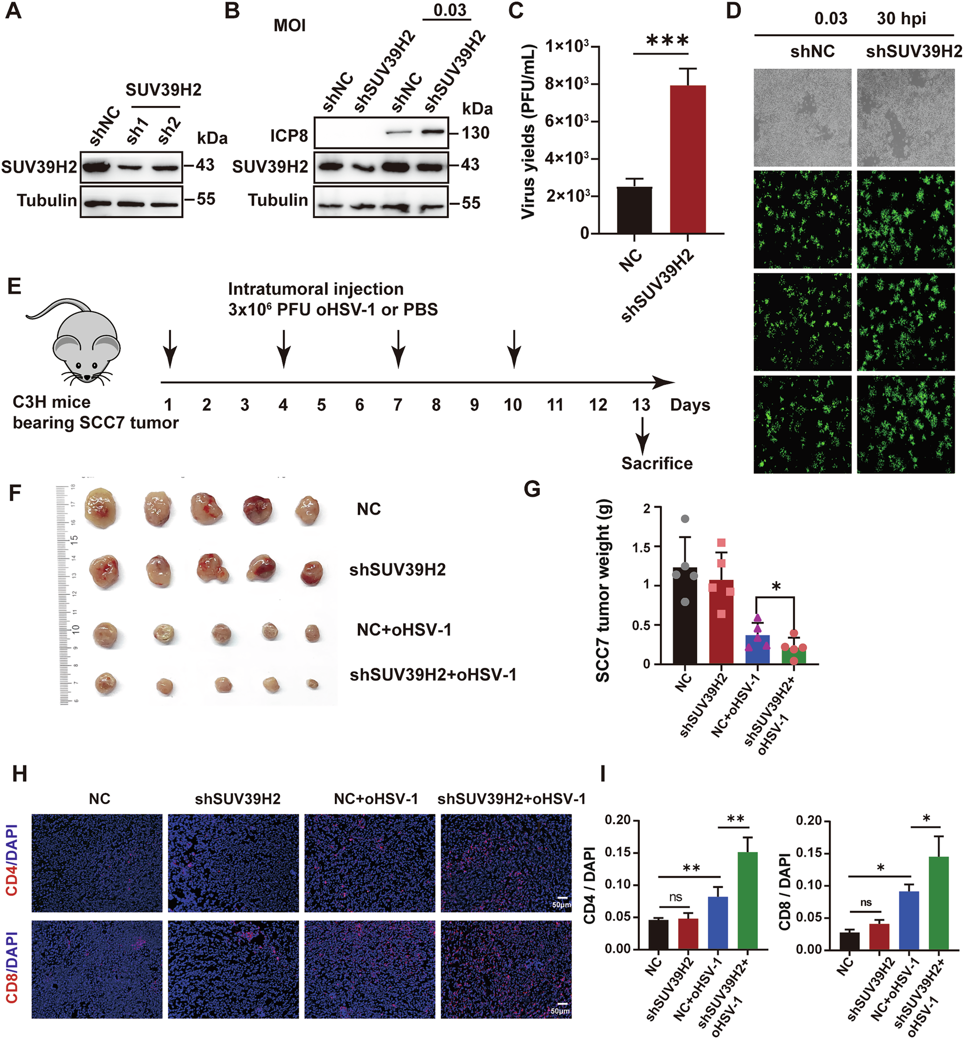
Fig. 7: Enhanced oncolytic effects of oHSV-1 in SCC7 cells and tumors following SUV39H2 Depletion.

A Western blotting analysis confirming the efficiency of SUV39H2 knockdown in SCC7 cells following shRNA treatment, with tubulin used as a loading control. B Examination of viral protein levels in SUV39H2-knockdown SCC7 cells infected with oHSV-1 at an MOI of 0.03 for 30 h. C Virus yields in SUV39H2-knockdown SCC7 cells infected with oHSV-1 at an MOI of 0.03 for 30 h. D Fluorescence imaging of SCC7 SUV39H2 knockdown cells infected with oHSV-1 at an MOI of 0.03 for 30 h to assess viral replication. E The detailed description of the mouse study design is provided in the main text. F, G SCC7 knockdown cells were implanted into mice and treated with oHSV-1. On day 13 following the initial treatment, mice were sacrifice, and tumors were excised, photographed, and weighed to evaluate tumor burden. H Images of CD4 and CD8 positive areas in tumor tissues assessed by IF. Scale bar, 100 μm. I Quantification of CD4 and CD8-positive areas in (H). Data are expressed as the mean ± SEM. *P < 0.05, **P < 0.01, ***P < 0.001.