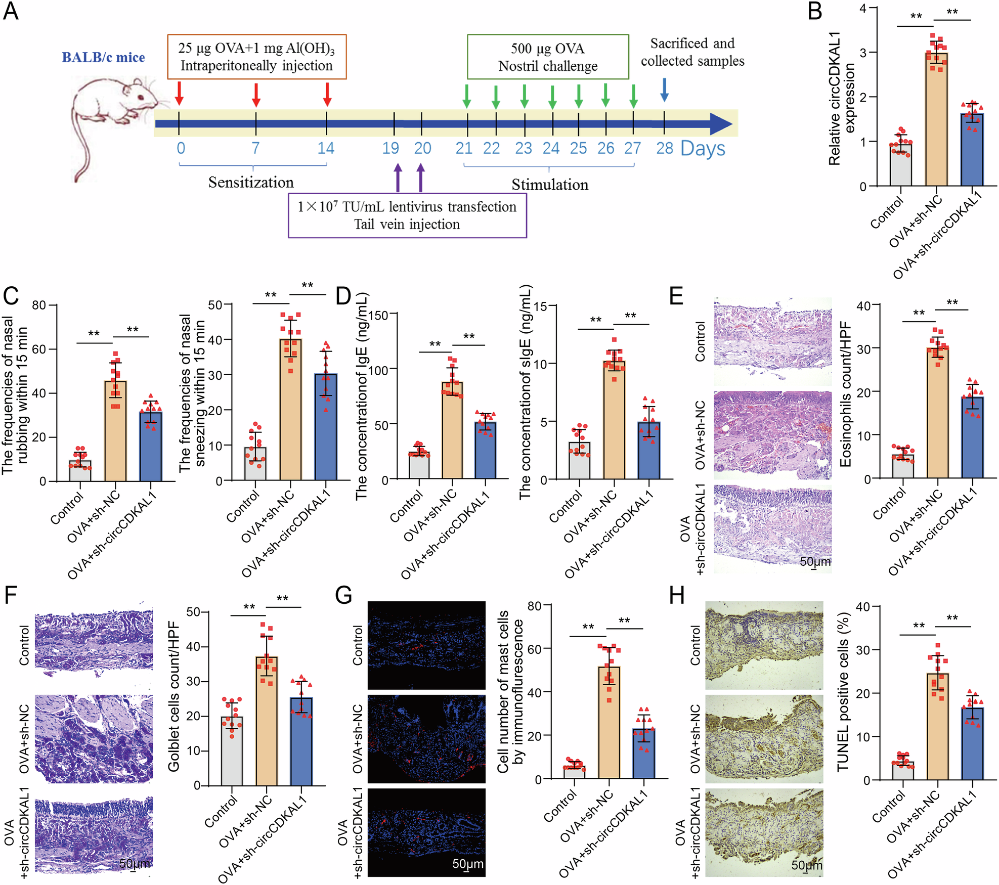
Fig. 2: CircCDKAL1 knockdown improved nasal mucosal injury and alleviated proinflammatory mucosal microenvironment in AR mice.

A The flowchart of constructing AR mice model and intervening plan. B circCDKAL1 expression was detected by RT-qPCR. n = 12. C Frequencies of sneezing and nasal rubbing were observed and recorded. n = 12. D The concentrations of IgE and sIgE in serum of mice were determined using ELISA. n = 12. E Histopathological changes of nasal mucosa of mice were evaluated using HE staining. n = 12. F The goblet cells of nasal mucosa of mice were observed by PAS staining. n = 12. G Mast cell infiltration of the nasal mucosa of mice was detected by IF assay. n = 12. H Cell apoptosis of nasal mucosa tissues of mice was measured using TUNEL. n = 12. **P < 0.01.