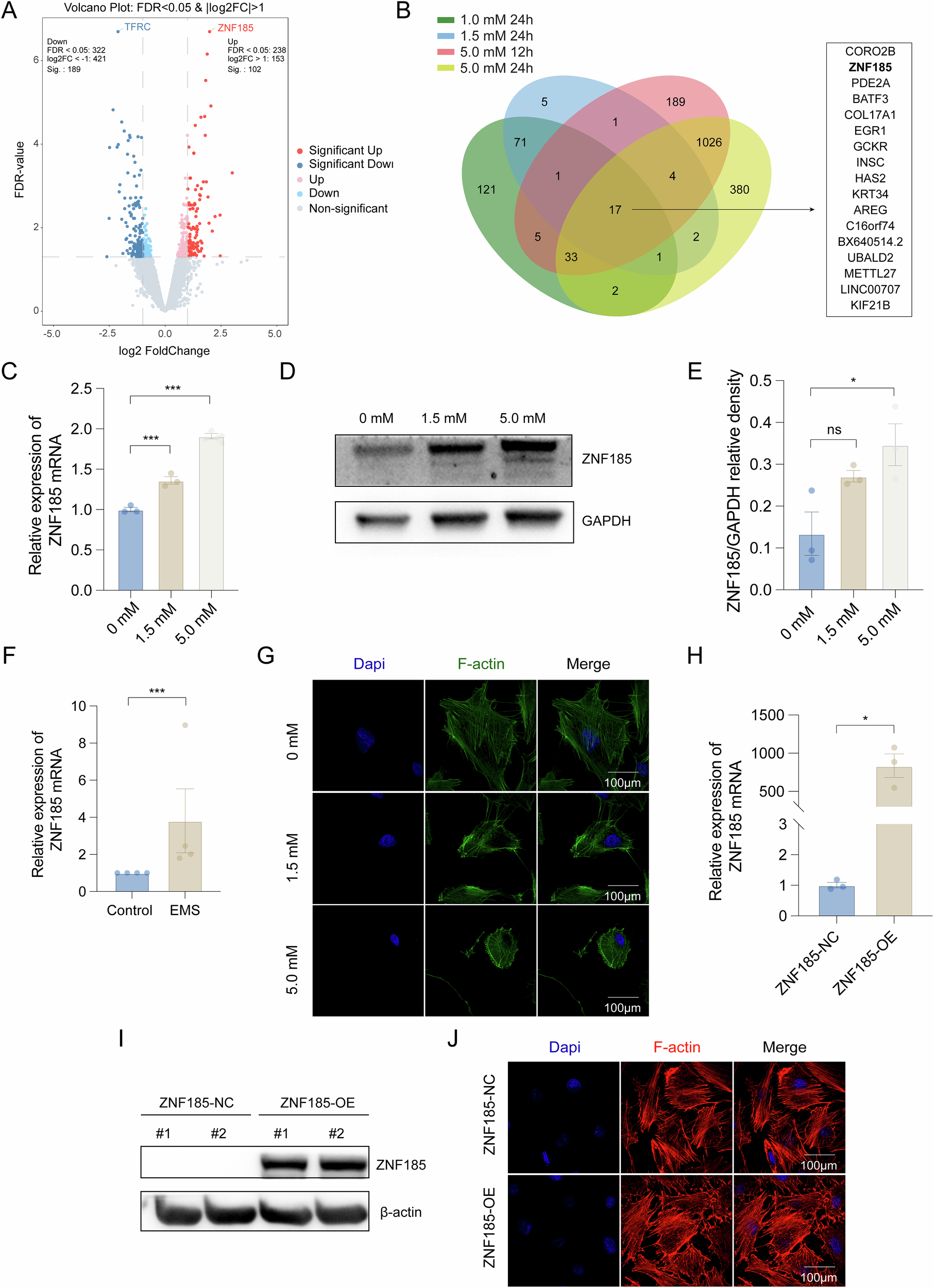
Fig. 3: Correlation between ZNF185 and iron overload-induced apoptosis in KGN cells.

A Volcano plot of differentially expressed mRNAs (Foldchange ≥2, P < 0.05). B Venn diagram illustrating the overlap of upregulated genes identified across RNA sequencing groups of 1.0 mM/24 h, 1.5 mM/24 h, 5.0 mM/12 h, and 5.0 mM/24 h. C Real-time PCR validation of ZNF185 expression in an iron overload circumstance (n = 3). D, E Comparison of ZNF185 in KGN with FAC-treated and the control group (n = 3). F The mRNA expression level of ZNF185 in GCs that were isolated from follicle fluids of ovarian endometrioma (n = 4) and contralateral healthy ovary (n = 4). G Iron overload-induced disruption of the cytoskeleton F-actin of KGN cells. H, I Analysis of ZNF185 overexpression in stable KGN cell line by real-time PCR validation and Western Blots. J Morphology of cytoskeleton F-actin in stable KGN cell lines was exhibited. Statistical analysis was performed using Student’s t-test (two groups) and one-way analysis of variance followed by the Bonferroni test (more than two groups). Data was shown as mean ± S.E.M. P-values were reported using GraphPad: not significant (ns), P > 0.05; *P < 0.05; **P < 0.01; ***P < 0.001. Bar = 100 μm.