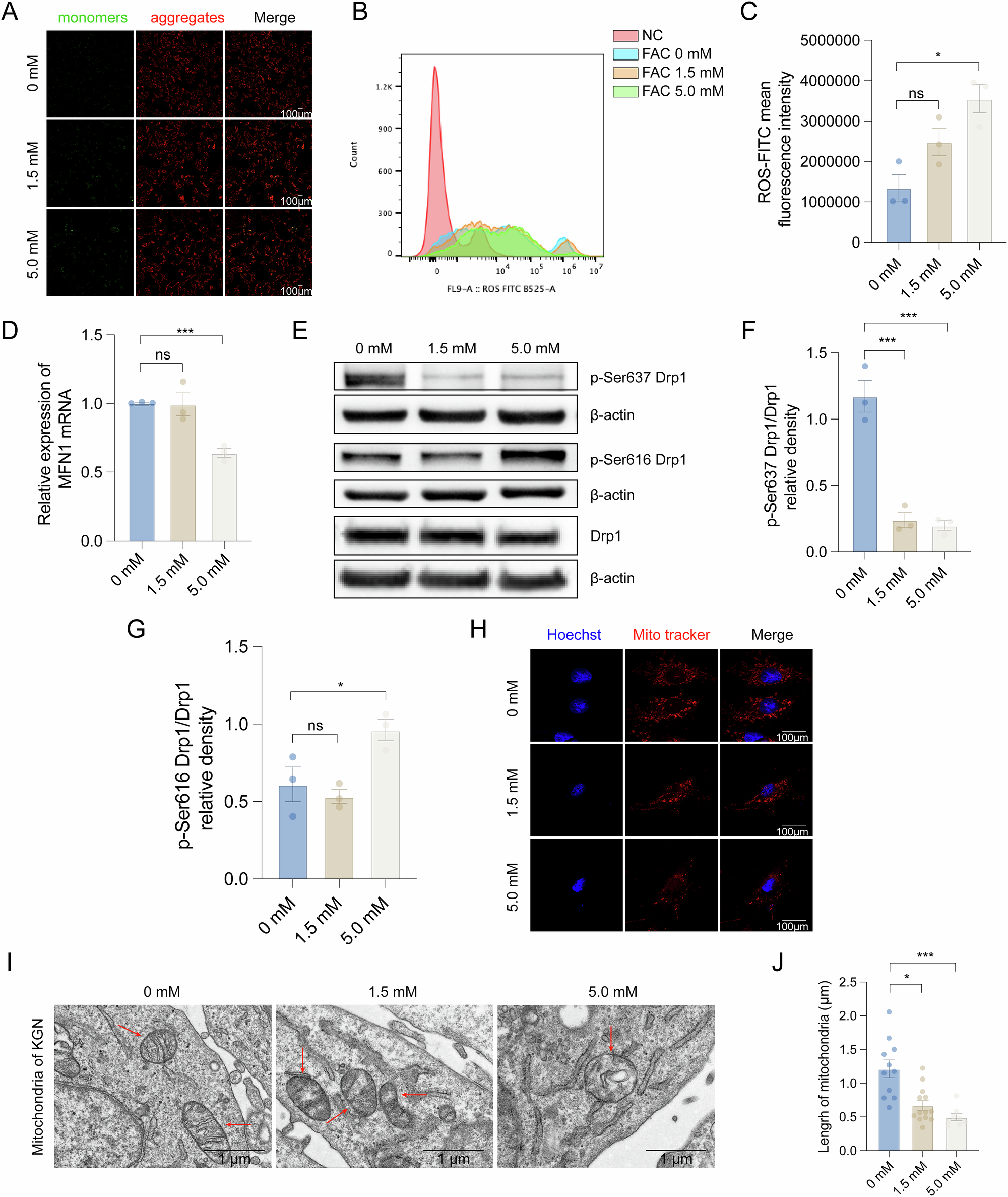
Fig. 4: Mitochondrial dysfunction caused by iron overload in KGN cells.

A MMP was measured by tetraethyl benzimidazole-carbocyanine iodide (JC-1) staining. JC-1 monomers (green) and JC-1 aggregates (red) were exhibited. B, C ROS levels in iron-overloaded KGN cells were measured by flow cytometry. D Real-time PCR validation of mitochondrial fusion-related gene MFN1 in an iron overload circumstance (n = 3). E–G Comparison of p-Ser637 Drp1/Drp1, p-Ser616 Drp1/Drp1 in KGN with FAC-treated and the control group (n = 3). H Effects of iron overload on mitochondrial morphology in KGN cells. I, J The mitochondria morphology and length in FAC-stimulated KGN cells were observed. Statistical analysis was performed using one-way analysis of variance followed by the Bonferroni test. Data was shown as mean ± S.E.M. P-values were reported using GraphPad: not significant (ns), P > 0.05; *P < 0.05; **P < 0.01; ***P < 0.001. Bar (laser-scanning confocal microscopy) = 100 μm. Bar (Transmission electron microscopy) = 1 μm.