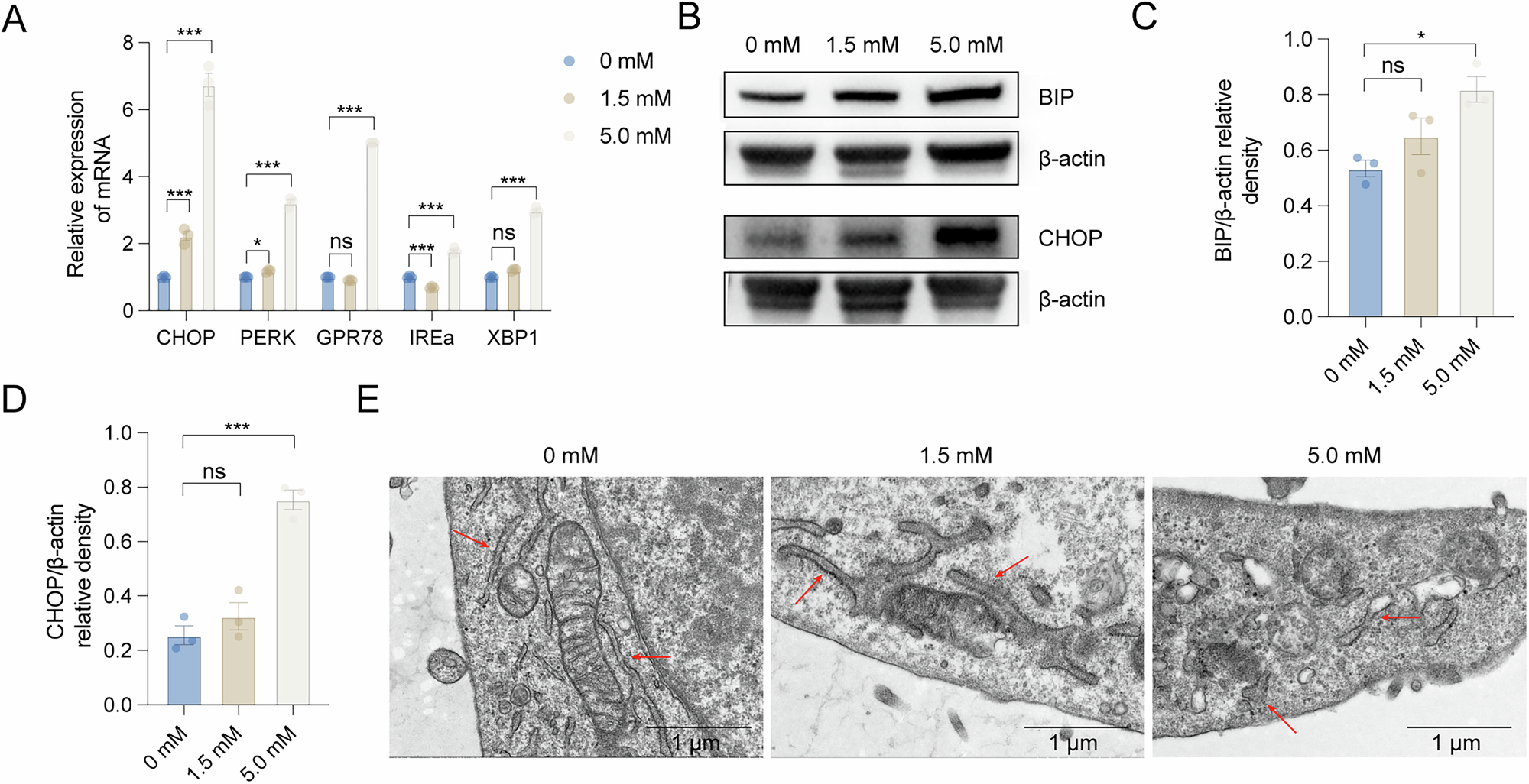
Fig. 5: Endoplasmic reticulum stress caused by iron overload in KGN cells.

A Real-time PCR validation of representative ER stress-related genes (n = 3). B–D Comparison of BIP and CHOP in KGN with FAC treatment and the control group (n = 3). E The endoplasmic reticulum morphology in FAC-stimulated KGN cells was observed. Statistical analysis was performed using one-way analysis of variance followed by the Bonferroni test. Data was shown as mean ± S.E.M. P-values were reported using GraphPad: not significant (ns), P > 0.05; *P < 0.05; **P < 0.01; ***P < 0.001. Bar = 1 μm.